指南生活
首页
美食营养
手工爱好
生活家居
返回
指南生活
首页
美食营养
游戏数码
手工爱好
生活家居
健康养生
运动户外
职场理财
情感交际
母婴教育
时尚美容
知识问答
生活知识
生活百科
搜索
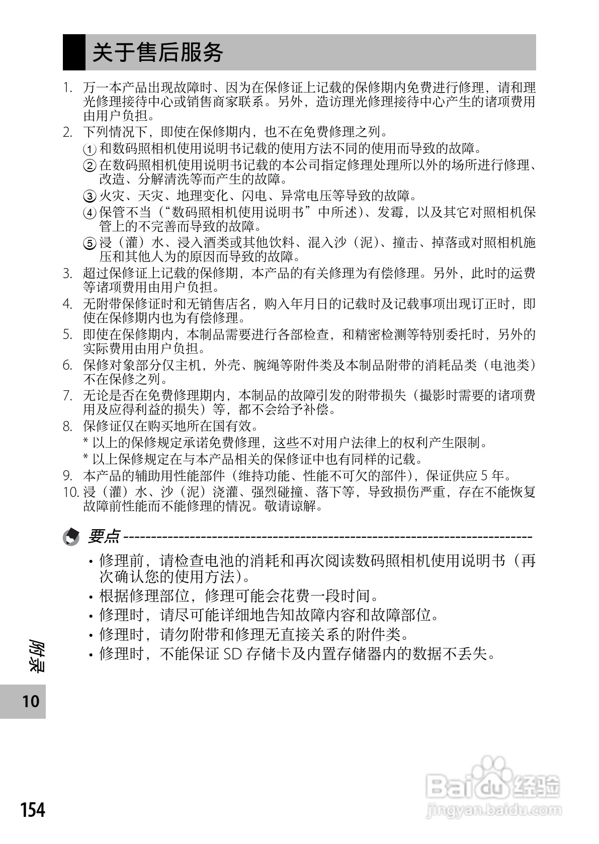
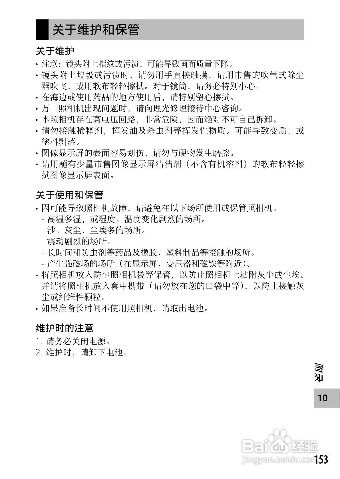
理光CX5数码相机说明书:[16]
2026-05-28 13:11:04
本篇为《理光CX5数码相机说明书》,主要介绍该产品的使用方法以及常见故障解决方案。
(共篇)
上一篇:
|
下一篇:
声明:
本网站引用、摘录或转载内容仅供网站访问者交流或参考,不代表本站立场,如存在版权或非法内容,请联系站长删除,联系邮箱:site.kefu@qq.com。
相关推荐
理光CX5数码相机说明书:[15]
阅读量:102
理光CX5数码相机说明书:[10]
阅读量:87
数码相机fe-350wide使用说明
阅读量:69
数码相机如何设置拍得清晰不会模糊
阅读量:129
数码相机单反相机传感器清洁
阅读量:82
猜你喜欢
什么的春风
什么的声音
6月21日是什么星座
宇宙之外是什么
fashion是什么意思
cg是什么意思
茱萸是什么
什么的野花
一什么阳光
pod是什么意思
猜你喜欢
which是什么意思
arm是什么意思中文
什么食物养胃
古人的婚礼在什么时间举行
世界上最大的海是什么海
最怕有一天你离我远去是什么歌
胸膜炎什么症状
什么是梦想
有凤来仪是什么意思
肺痨是什么病