指南生活
首页
美食营养
手工爱好
生活家居
返回
指南生活
首页
美食营养
游戏数码
手工爱好
生活家居
健康养生
运动户外
职场理财
情感交际
母婴教育
时尚美容
知识问答
生活知识
生活百科
搜索
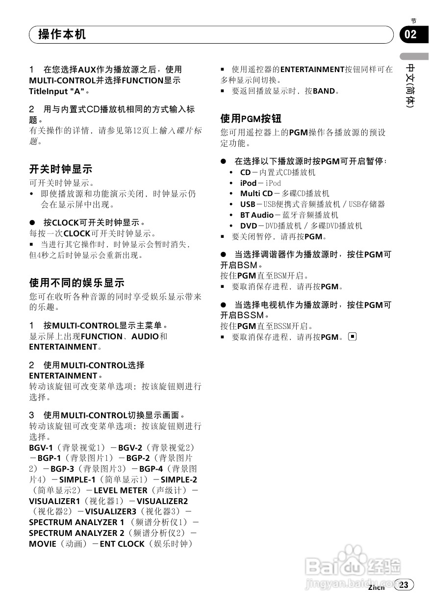
先锋DEH-P6950IB CD播放器使用说明书:[2]
2026-04-25 15:06:20
(共篇)
上一篇:
|
下一篇:
声明:
本网站引用、摘录或转载内容仅供网站访问者交流或参考,不代表本站立场,如存在版权或非法内容,请联系站长删除,联系邮箱:site.kefu@qq.com。
相关推荐
先锋DEH-P3950MP CD接收机使用说明书:[2]
阅读量:74
先锋DEH-P4950MP CD接收机使用说明书:[2]
阅读量:135
先锋AVH-P7950DVD播放机使用说明书:[2]
阅读量:127
先锋AVH-P5750DVD播放机使用说明书:[2]
阅读量:97
先锋DEH-P3950MP CD接收机使用说明书:[1]
阅读量:74
猜你喜欢
白芍的作用和功效
牛腩是牛的什么部位
boyfriend什么意思
b2驾照能开什么车
美术生可以考什么大学
什么叫女人味
明月草的功效与作用
黑枸杞的功效与作用
泡打粉的作用
霉菌性阴炎用什么药好得快
猜你喜欢
爆菊花什么感觉
什么是假声
玛咖片的功效与作用
豌豆的功效与作用
什么牌子的沐浴露好
省煤器的作用
花生油的功效与作用
什么牌子的蜂蜜好
什么是空想社会主义
酷锐运动分销平台