指南生活
首页
美食营养
手工爱好
生活家居
返回
指南生活
首页
美食营养
游戏数码
手工爱好
生活家居
健康养生
运动户外
职场理财
情感交际
母婴教育
时尚美容
知识问答
生活知识
生活百科
搜索
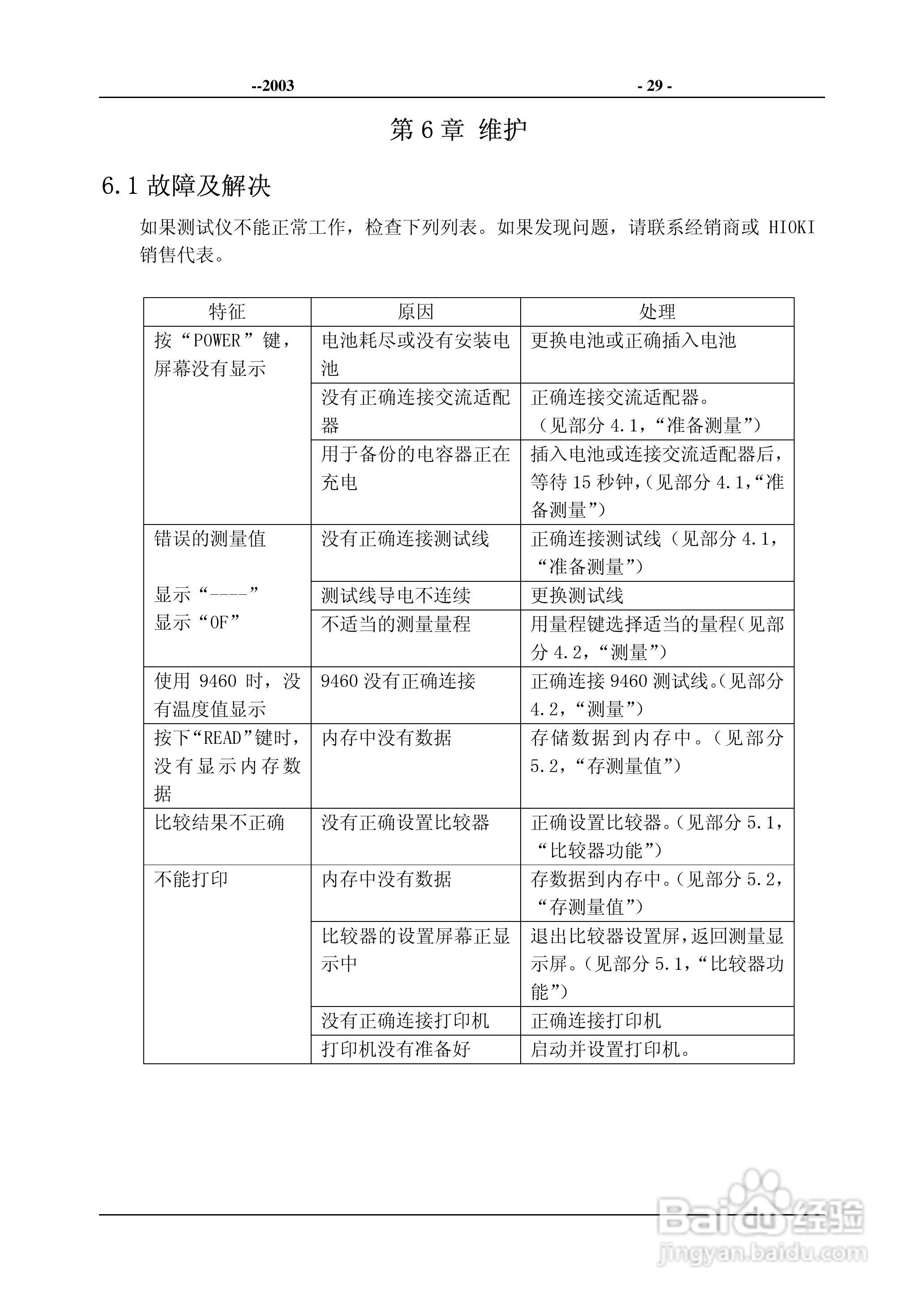
日置3555蓄电池测试仪说明书,3551电池测试仪使用手册:[4]
2026-04-23 10:47:37
本篇为《日置3555蓄电池测试仪说明书,3551电池测试仪使用手册》,主要介绍该产品的使用方法以及常见故障解决方案。
(共篇)
上一篇:
声明:
本网站引用、摘录或转载内容仅供网站访问者交流或参考,不代表本站立场,如存在版权或非法内容,请联系站长删除,联系邮箱:site.kefu@qq.com。
相关推荐
日置3555蓄电池测试仪说明书,3551电池测试仪使用手册:[3]
阅读量:84
什么是航空插头
阅读量:89
R系列减速机各种型号实物图
阅读量:68
户外运动时抽筋的原因和处理
阅读量:22
瞬态电压抑制器的应用注意事项
阅读量:95
猜你喜欢
经常拉肚子是什么原因
fda是什么意思
梦见老虎是什么预兆
经常上火是什么原因
12月30日是什么星座
神兽是什么意思
产能是什么意思
beloved是什么意思
html是什么
电信查话费打什么号码
猜你喜欢
郁郁葱葱的意思是什么
3cr13是什么材料
哈利路亚是什么意思
520送什么礼物
免签是什么意思
二战的转折点是什么战役
青岛有什么大学
处女座和什么座最配
补办房产证需要什么手续
放管服是什么意思