C4D建模--创建铅笔型笔筒
1、 创建一个圆盘,旋转分段为24,方向为+Y;其它参数默认即可。后面会对圆盘进行修改的。

2、 创建一个平面,高度分段为4,方向为+X(与圆盘互相垂直)。

3、 调整平面的高度分段与圆盘的旋转分段相匹配,注意光泥平面调整好后不劣贪要在X、Z轴上移动它。

4、 沿Y轴移动平面,使平面与圆盘分开一定距离;将圆盘外径缩小,使平面处于圆盘外侧(是缩小圆盘让平面在外,不是移动平面到圆盘外侧)。


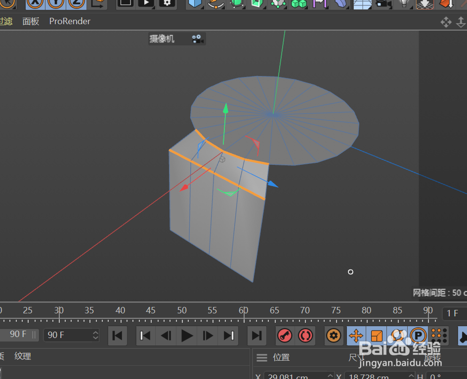
5、 选中平面上的边和圆盘上相对应的边进行缝合;调整平面上的点,使所在的点构成圆弧造型。如图所示。


6、 删除多余的面片,保留圆盘与平面缝合的面片。如图所示。

7、 添加一个kelong,数量为6,调整kelong中的变换角度和半径,使对象组合成一个完整的模型。如图所示。

8、 将kelong组转为可编辑对象,选中所有点进行优化,使重叠的点合并成一个。

9、 选中端面的面片,进行内部挤压和向场胳海下挤压出厚度;选中模型需要硬边化的轮廓边进行倒实体角;添加一个细分曲面,得到所要的模型。

声明:本网站引用、摘录或转载内容仅供网站访问者交流或参考,不代表本站立场,如存在版权或非法内容,请联系站长删除,联系邮箱:site.kefu@qq.com。
阅读量:184
阅读量:159
阅读量:175
阅读量:172
阅读量:47