指南生活
首页
美食营养
手工爱好
生活家居
返回
指南生活
首页
美食营养
游戏数码
手工爱好
生活家居
健康养生
运动户外
职场理财
情感交际
母婴教育
时尚美容
知识问答
生活知识
生活百科
搜索
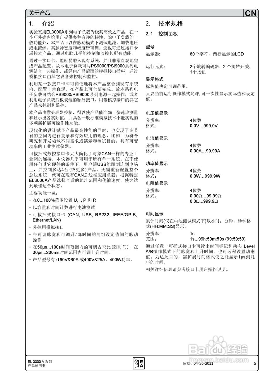
电子负载系列产品EL3000A操作说明书:[1]
2026-04-22 03:02:40
本篇为《电子负载系列产品EL3000A操作说明书》,主要介绍该产品的使用方法以及常见故障解决方案。
(共篇)
下一篇:
声明:
本网站引用、摘录或转载内容仅供网站访问者交流或参考,不代表本站立场,如存在版权或非法内容,请联系站长删除,联系邮箱:site.kefu@qq.com。
相关推荐
源谷M97系列电子负载使用说明书:[1]
阅读量:101
电子负载怎么用
阅读量:179
艾德克斯IT8515C电子负载说明书:[1]
阅读量:32
艾德克斯IT8512C电子负载说明书:[3]
阅读量:68
艾德克斯IT8513C电子负载说明书:[1]
阅读量:63
猜你喜欢
竭尽全力的意思
鸟鸣涧古诗的意思
s是什么意思
什么是丝光棉
蚕茧的作用
革故鼎新的意思
奉子成婚什么意思
傀儡是什么意思
奥利给是什么意思啊
base是什么意思
猜你喜欢
灵芝的作用与功效
心有戚戚焉什么意思
不以规矩不能成方圆的意思
什么叫空巢老人
风情什么意思
燃油宝的作用
帐篷什么牌子好
镶嵌的意思
女包什么牌子比较好
master是什么意思