指南生活
首页
美食营养
手工爱好
生活家居
返回
指南生活
首页
美食营养
游戏数码
手工爱好
生活家居
健康养生
运动户外
职场理财
情感交际
母婴教育
时尚美容
知识问答
生活知识
搜索
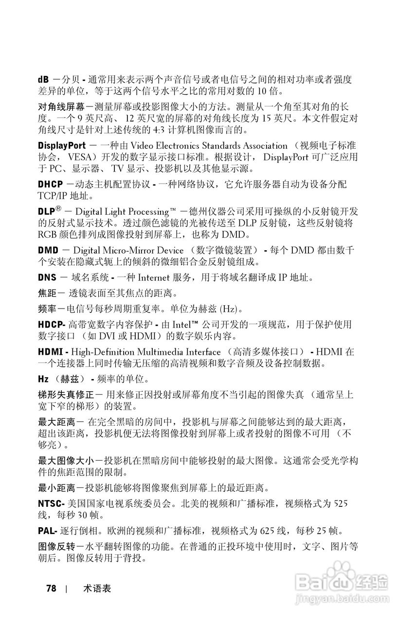
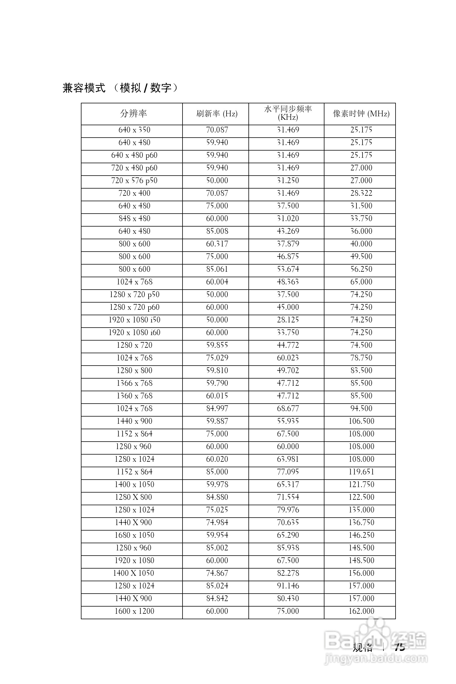
戴尔4310WX投影机使用说明书:[8]
2025-12-03 15:59:51
本篇为《戴尔4310WX投影机使用说明书》,主要介绍该产品的使用方法以及常见故障解决方案。
(共篇)
上一篇:
|
下一篇:
声明:
本网站引用、摘录或转载内容仅供网站访问者交流或参考,不代表本站立场,如存在版权或非法内容,请联系站长删除,联系邮箱:site.kefu@qq.com。
相关推荐
戴尔4310WX投影机使用说明书:[9]
阅读量:69
戴尔4310WX投影机使用说明书:[2]
阅读量:118
理光PJ WX3131 投影机使用说明书:[5]
阅读量:52
理光PJ WX3131 投影机使用说明书:[6]
阅读量:103
投影机的安装与调试
阅读量:80
猜你喜欢
境外旅游
痔疮自己怎么治疗
公司旅游方案
湖北大学知行学院怎么样
南充旅游景点
剑兰怎么养
淘宝网怎么开店步骤
世界旅游
四川的旅游景点
山西师范大学怎么样
猜你喜欢
周工作总结怎么写
散文特点
生完孩子多久可以洗头
宜昌旅游攻略
怎么制作动态图片
吃什么水果可以减肥
烟台旅游攻略
湖北神农架旅游攻略
徐州旅游景点大全
凉拌莲藕