指南生活
首页
美食营养
手工爱好
生活家居
返回
指南生活
首页
美食营养
游戏数码
手工爱好
生活家居
健康养生
运动户外
职场理财
情感交际
母婴教育
时尚美容
知识问答
生活知识
搜索
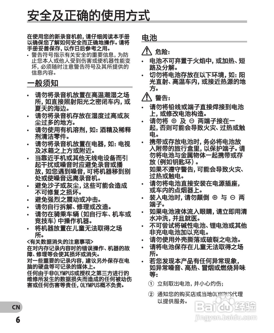
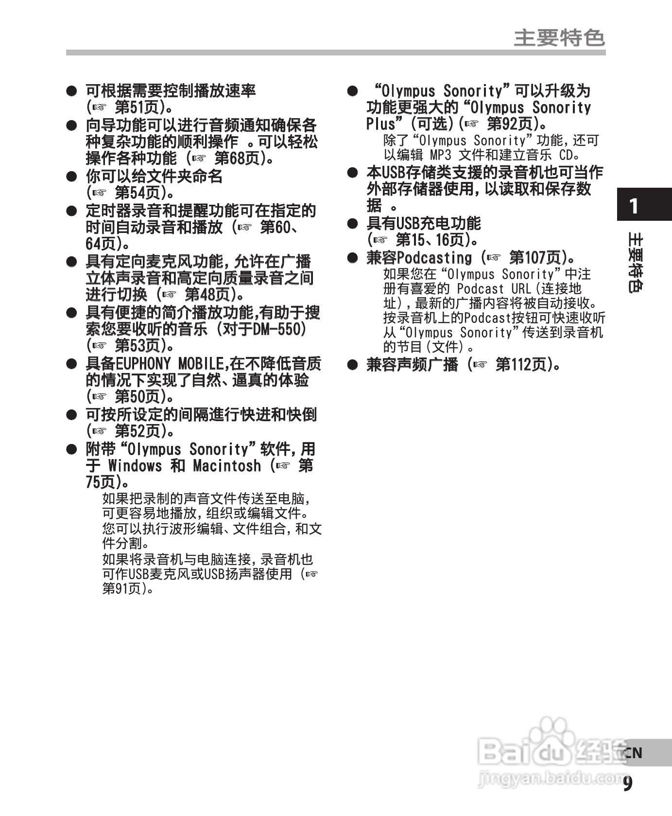
奥林巴斯录音笔DM-550型使用说明书:[1]
2025-12-20 02:33:23
本篇为《奥林巴斯录音笔DM-550型使用说明书》,主要介绍该产品的使用方法以及常见故障解决方案。
(共篇)
下一篇:
声明:
本网站引用、摘录或转载内容仅供网站访问者交流或参考,不代表本站立场,如存在版权或非法内容,请联系站长删除,联系邮箱:site.kefu@qq.com。
相关推荐
奥林巴斯录音笔DM-550型使用说明书:[10]
阅读量:24
奥林巴斯录音笔DM-1型使用说明书:[6]
阅读量:63
奥林巴斯LS100录音笔测评
阅读量:104
使用说明书wf2651使用指南
阅读量:52
使用说明书封面怎么做
阅读量:78
猜你喜欢
冉冉上升的意思
当然的意思
校服里面穿什么好看
什么是软包装
大学预科班什么意思
宣布的意思
生日祝福短信
football是什么意思
貂禅属什么生肖
有恃无恐是什么意思
猜你喜欢
华贵的意思
绝境的意思
shower gel是什么意思
白眼狼是什么意思
保暖内衣什么牌子的好
有什么办法减肥
分歧是什么意思
洗尽铅华的意思
soup是什么意思
ago是什么意思