指南生活
首页
美食营养
手工爱好
生活家居
返回
指南生活
首页
美食营养
游戏数码
手工爱好
生活家居
健康养生
运动户外
职场理财
情感交际
母婴教育
时尚美容
知识问答
生活知识
生活百科
搜索
戴尔Precision M6300笔记本电脑使用说明书:[12]
2026-05-07 17:22:30
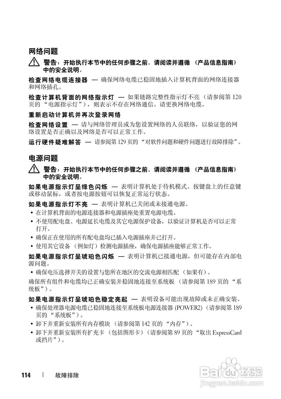
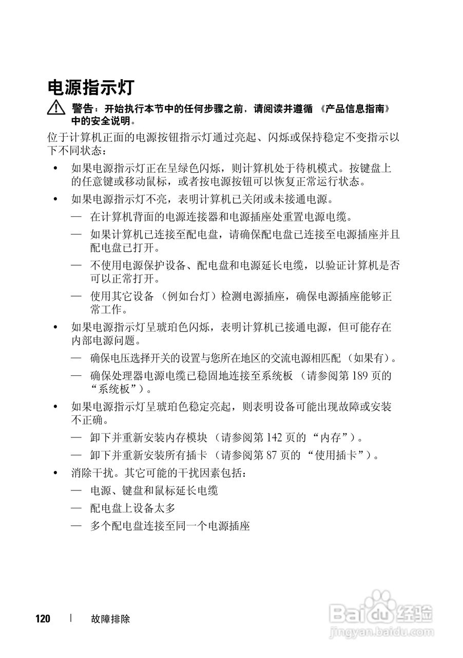
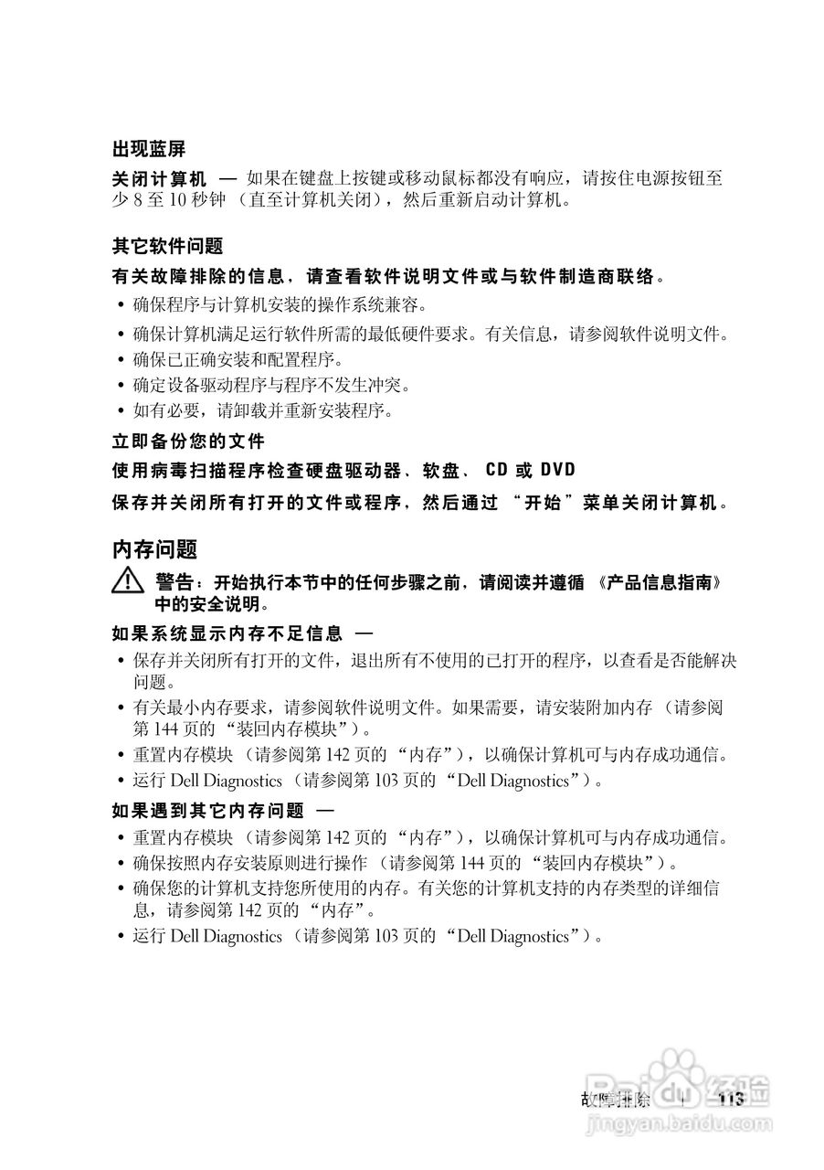
本篇为《戴尔Precision M6300笔记本电脑使用说明书》,主要介绍该产品的使用方法以及常见故障解决方案。
(共篇)
上一篇:
|
下一篇:
声明:
本网站引用、摘录或转载内容仅供网站访问者交流或参考,不代表本站立场,如存在版权或非法内容,请联系站长删除,联系邮箱:site.kefu@qq.com。
相关推荐
戴尔Precision M6300笔记本电脑使用说明书:[11]
阅读量:29
戴尔Precision M6300笔记本电脑使用说明书:[15]
阅读量:91
笔记本电脑如何连接wifi
阅读量:55
笔记本电脑摄像头如何打开
阅读量:169
笔记本电脑开机黑屏怎么办
阅读量:30
猜你喜欢
stupid是什么意思
250是什么意思
国家助学金什么时候发放
什么是虹吸式马桶
瑟瑟发抖的意思
戾气是什么意思
fw是什么意思
暮江吟古诗的意思
嫉妒的意思
茫茫的意思
猜你喜欢
梦到死去的亲人是什么意思
密蒙花的功效与作用
芬必得的作用
花粉的作用
帷幕的意思
翔什么意思
sheet是什么意思
scr是什么意思
什么鼠标好
独一无二的意思