指南生活
首页
美食营养
手工爱好
生活家居
返回
指南生活
首页
美食营养
游戏数码
手工爱好
生活家居
健康养生
运动户外
职场理财
情感交际
母婴教育
时尚美容
知识问答
生活知识
搜索
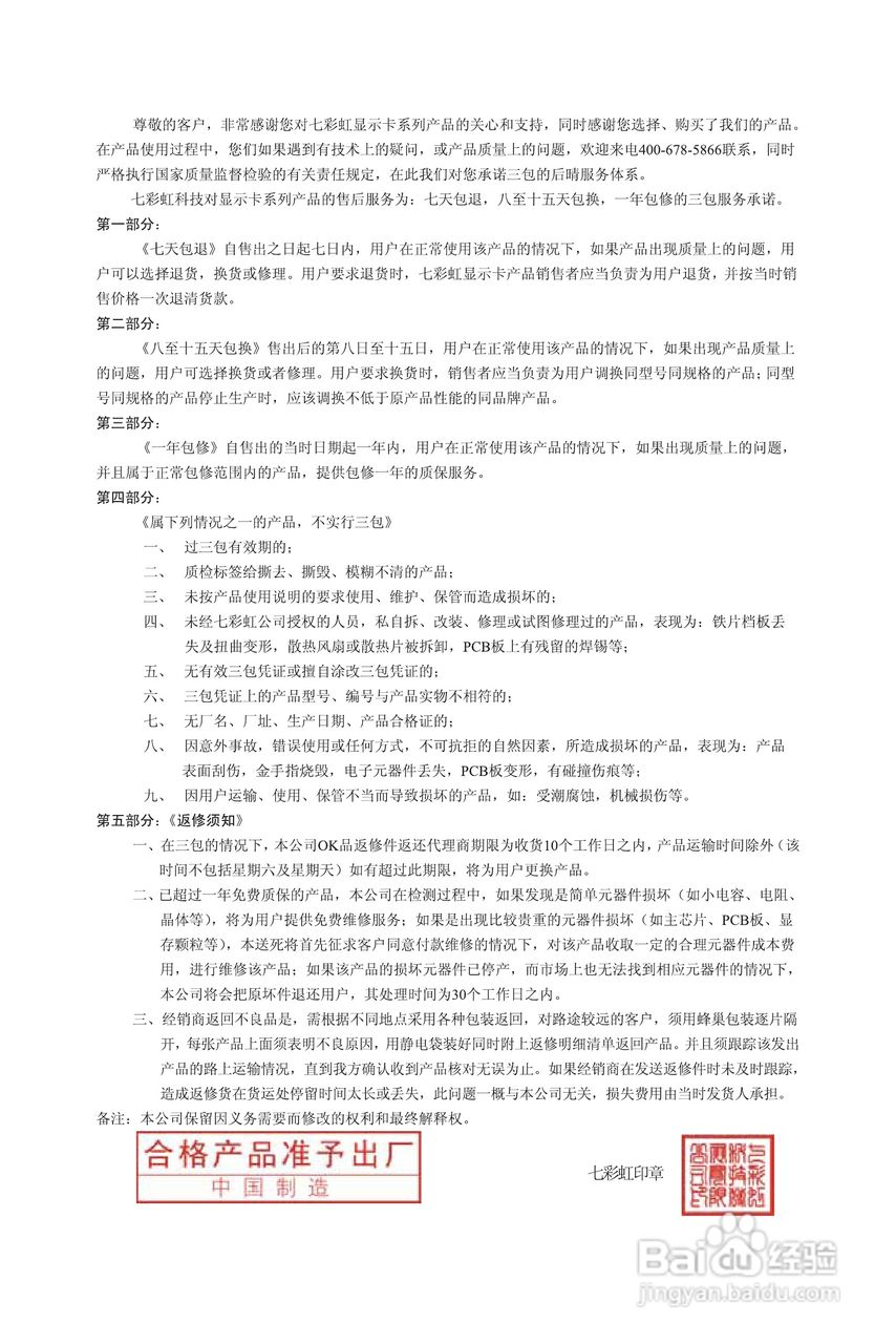
七彩虹全系列显卡简体中文版说明书:[4]
2025-12-24 07:18:34
(共篇)
上一篇:
声明:
本网站引用、摘录或转载内容仅供网站访问者交流或参考,不代表本站立场,如存在版权或非法内容,请联系站长删除,联系邮箱:site.kefu@qq.com。
相关推荐
七彩虹ATI系列显卡说明书:[4]
阅读量:100
七彩虹ATI系列显卡说明书:[5]
阅读量:108
七彩虹ATI系列显卡说明书:[1]
阅读量:51
七彩虹风行系列显卡说明书:[6]
阅读量:157
七彩虹主板怎么在bios里恢复出厂设置
阅读量:166
猜你喜欢
滚床单视频大全叫不停
花草图片大全大图
糖蒜的腌制方法大全
开心笑话大全爆笑
中关村手机报价大全
经典笑话大全
白马寺简介
祝福用英语怎么说
文件夹怎么设密码
qq怎么关闭设备锁
猜你喜欢
宝宝食谱大全及做法
下降率怎么算
国画荷花图片大全
炖汤食谱大全
佛经念诵大全
徐特立简介
列数字的句子大全
公司起名用字大全
百度怎么发帖
烤箱烤肉的做法大全