指南生活
首页
美食营养
手工爱好
生活家居
返回
指南生活
首页
美食营养
游戏数码
手工爱好
生活家居
健康养生
运动户外
职场理财
情感交际
母婴教育
时尚美容
知识问答
生活知识
搜索
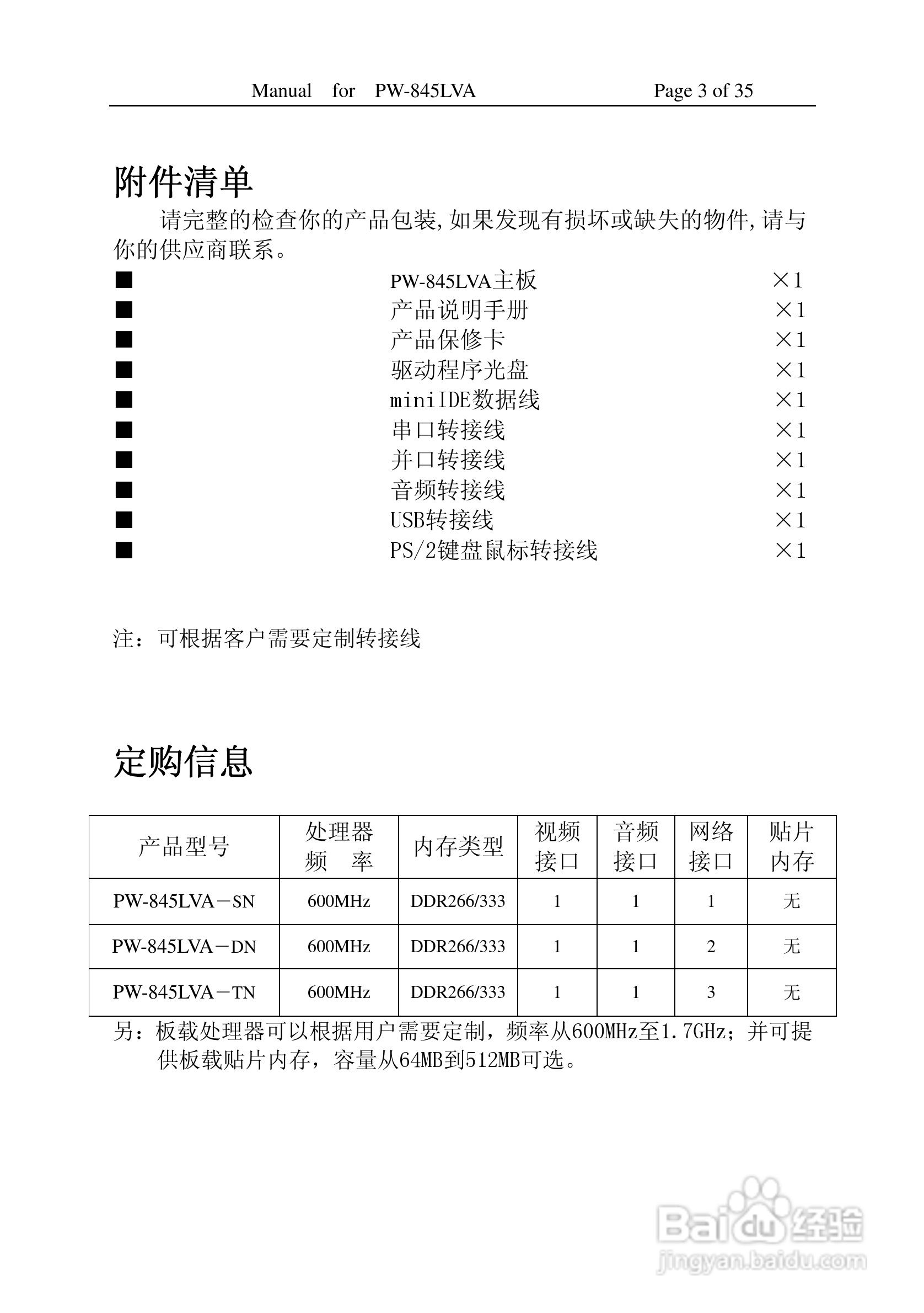
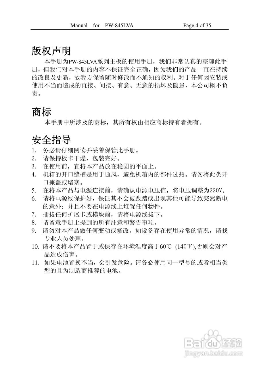
PW-845LVA工业电脑主板使用手册:[1]
2025-12-28 07:36:28
本篇为《PW-845LVA工业电脑主板使用手册》,主要介绍该产品的使用方法以及常见故障解决方案。
(共篇)
下一篇:
声明:
本网站引用、摘录或转载内容仅供网站访问者交流或参考,不代表本站立场,如存在版权或非法内容,请联系站长删除,联系邮箱:site.kefu@qq.com。
相关推荐
电脑主板的更换方法
阅读量:134
深度u盘——pw工具清除登录密码使用教程
阅读量:74
IDV.PW免费域名申请使用方法
阅读量:194
电脑主板分布的电源线如何接法
阅读量:48
电脑主板跳线电源启动
阅读量:174
猜你喜欢
5月份是什么星座
事业单位考什么
小肚子大是什么原因
1990年属什么
什么是公主病
头皮屑多是什么原因
马甲线是什么
胃酸过多是什么原因
海参到底补什么
上巳节是什么意思
猜你喜欢
一个革一个斤念什么
apec是什么组织
虎和什么生肖最配
猝死是什么原因造成的
契税什么时候交
12月7日是什么星座
南昌有什么好玩的景点
friend是什么意思
干咳什么原因
手机闪退是什么原因