指南生活
首页
美食营养
手工爱好
生活家居
返回
指南生活
首页
美食营养
游戏数码
手工爱好
生活家居
健康养生
运动户外
职场理财
情感交际
母婴教育
时尚美容
知识问答
生活知识
生活百科
搜索
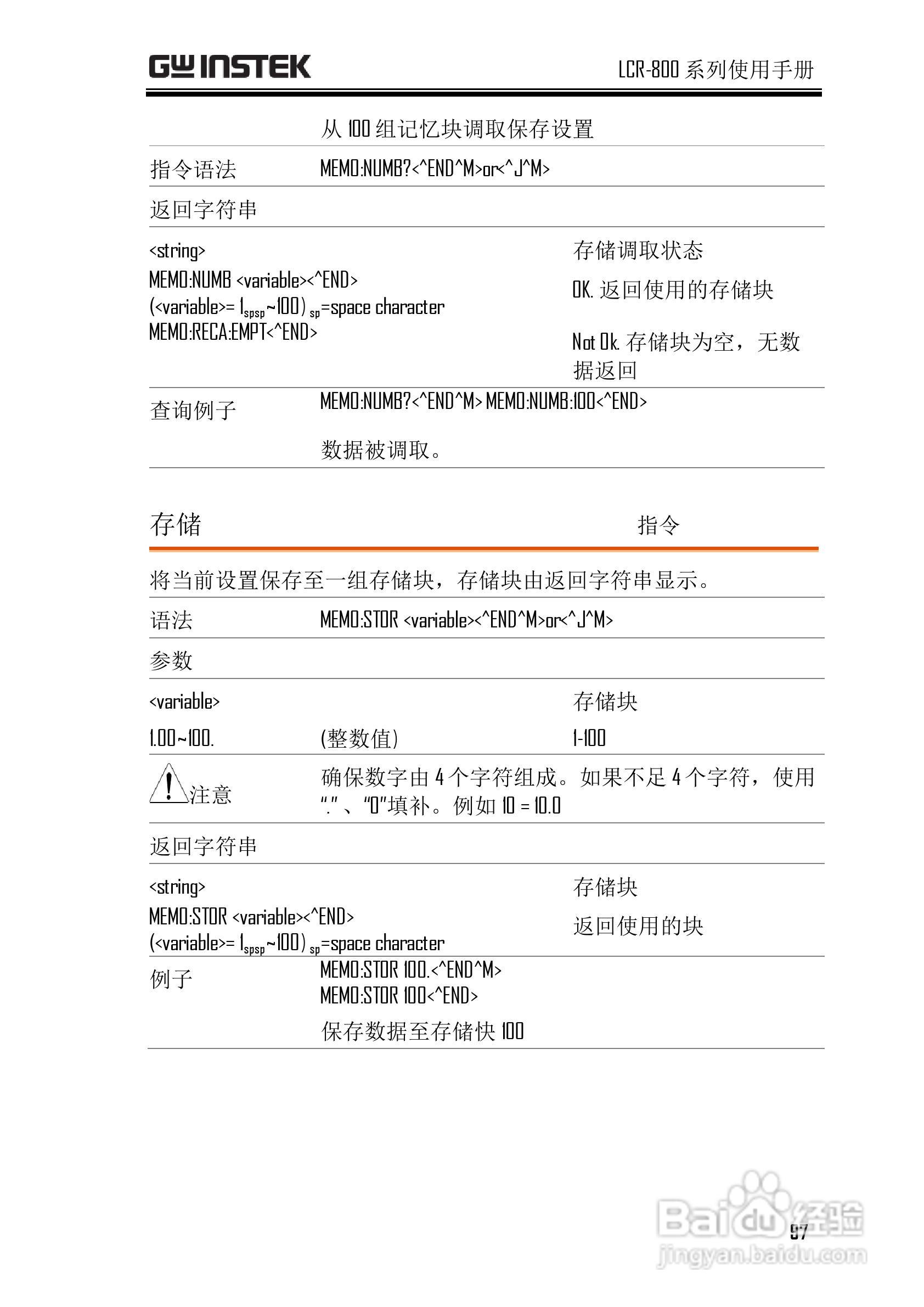
固纬LCR-821高精度LCR测试仪使用说明书:[10]
2026-03-29 09:41:32
本篇为《固纬LCR-821高精度LCR测试仪使用说明书》,主要介绍该产品的使用方法以及常见故障解决方案。
(共篇)
上一篇:
|
下一篇:
声明:
本网站引用、摘录或转载内容仅供网站访问者交流或参考,不代表本站立场,如存在版权或非法内容,请联系站长删除,联系邮箱:site.kefu@qq.com。
相关推荐
Excel根据出生日期提取生肖的具体步骤
阅读量:86
球阀的安装和维修
阅读量:97
判给我的房子被别人占着怎么办
阅读量:105
数控车床安全防范意识
阅读量:55
中小企业创业步骤
阅读量:53
猜你喜欢
teach是什么意思
gct是什么意思
以身相许什么意思
oral什么意思
知己是什么意思
吃不胖是什么原因
枸杞有什么功效
什么是民法典
上门女婿是什么意思
大保健是什么意思
猜你喜欢
龙涎香是什么东西
报到证有什么用
撸是什么意思
success什么意思
种植牙有什么风险和后遗症
hit是什么意思
滥觞是什么意思
421事件是什么
资产负债率高说明什么
c1增驾b2需要什么条件