指南生活
首页
美食营养
手工爱好
生活家居
返回
指南生活
首页
美食营养
游戏数码
手工爱好
生活家居
健康养生
运动户外
职场理财
情感交际
母婴教育
时尚美容
知识问答
生活知识
搜索
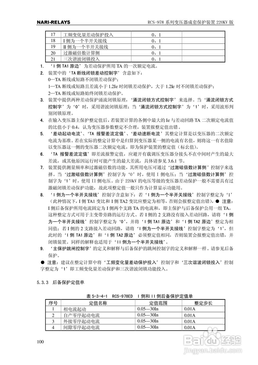
RCS-978系列变压器成套保护装置220kV版技术说明书:[11]
2025-12-19 11:14:25
本篇为《RCS-978系列变压器成套保护装置220kV版技术说明书》,主要介绍该产品的使用方法以及常见故障解决方案。
(共篇)
上一篇:
|
下一篇:
声明:
本网站引用、摘录或转载内容仅供网站访问者交流或参考,不代表本站立场,如存在版权或非法内容,请联系站长删除,联系邮箱:site.kefu@qq.com。
相关推荐
RCS-978系列变压器成套保护装置220kV版技术说明书:[12]
阅读量:187
RCS-978系列变压器成套保护装置220kV版技术说明书:[7]
阅读量:154
变压器测试仪器有哪几种?
阅读量:173
变压器连接级别怎么画以及怎么判断是几点
阅读量:128
变压器怎样接地
阅读量:173
猜你喜欢
健康育儿知识
什么是高汤
催产素的作用
dating什么意思
shmily什么意思
运动会校长致辞
剪什么发型好看
看病人送什么水果
胸腺五肽的作用
石见穿的功效与作用
猜你喜欢
1212什么意思
初一下册生物知识点
甲硝唑片的作用与用途
香梨的功效与作用
肉桂粉的功效与作用
安全阀的作用
菊花的功效与作用
register什么意思
有没有什么好看的小说
粉底液的作用