指南生活
首页
美食营养
手工爱好
生活家居
返回
指南生活
首页
美食营养
游戏数码
手工爱好
生活家居
健康养生
运动户外
职场理财
情感交际
母婴教育
时尚美容
知识问答
生活知识
生活百科
搜索
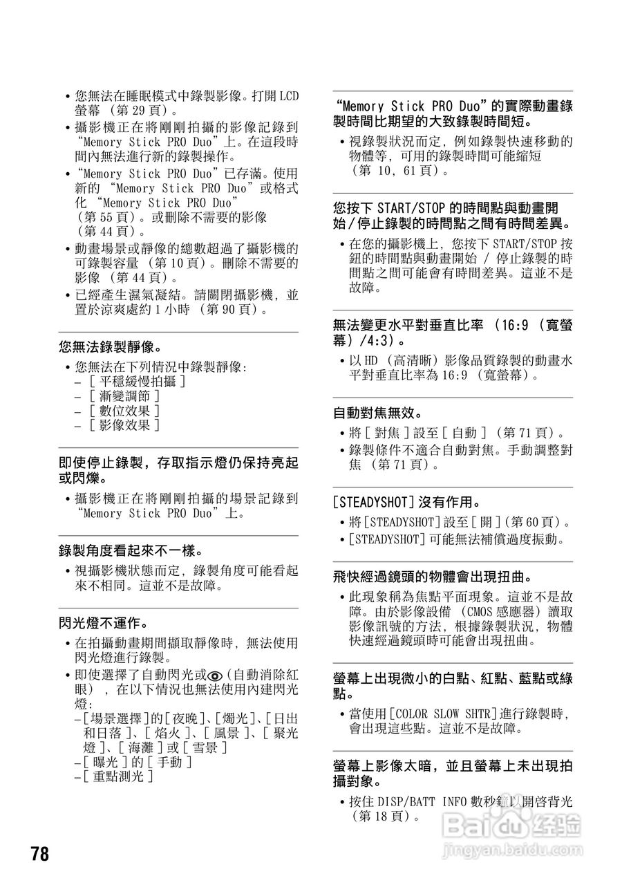
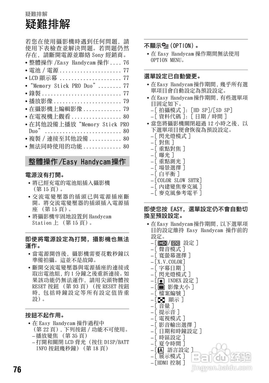
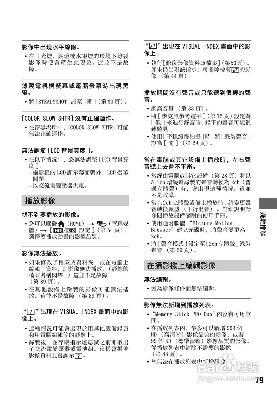
SONY 数位HD投影机 HDR-TG1 使用手册:[8]
2026-04-25 04:14:20
本篇为《SONY 数位HD投影机 HDR-TG1 使用手册》,主要介绍该产品的使用方法以及常见故障解决方案。
(共篇)
上一篇:
|
下一篇:
声明:
本网站引用、摘录或转载内容仅供网站访问者交流或参考,不代表本站立场,如存在版权或非法内容,请联系站长删除,联系邮箱:site.kefu@qq.com。
相关推荐
SONY 数位HD投影机 HDR-TG1 使用手册:[9]
阅读量:140
SONY 数位HD投影机 HDR-TG1 使用手册:[10]
阅读量:83
sony笔记本电脑无线网卡开关修理教程
阅读量:94
sony笔记本怎么设置固态硬盘启动
阅读量:73
sony a7ii 设置
阅读量:21
猜你喜欢
大跌眼镜是什么意思
客户端是什么意思
睚眦必报什么意思
cell是什么意思
济南有什么好玩的
次世代是什么意思
piece什么意思
运动会加油稿霸气20字
平步青云什么意思
运动会开幕式流程
猜你喜欢
fairy什么意思
四川肉牛养殖
什么叫籍贯
惠风和畅是什么意思
chant是什么意思
skp是什么格式
梅雨季节是什么时候
joke是什么意思
戏答是什么意思
缄默什么意思