指南生活
首页
美食营养
手工爱好
生活家居
返回
指南生活
首页
美食营养
游戏数码
手工爱好
生活家居
健康养生
运动户外
职场理财
情感交际
母婴教育
时尚美容
知识问答
生活知识
搜索
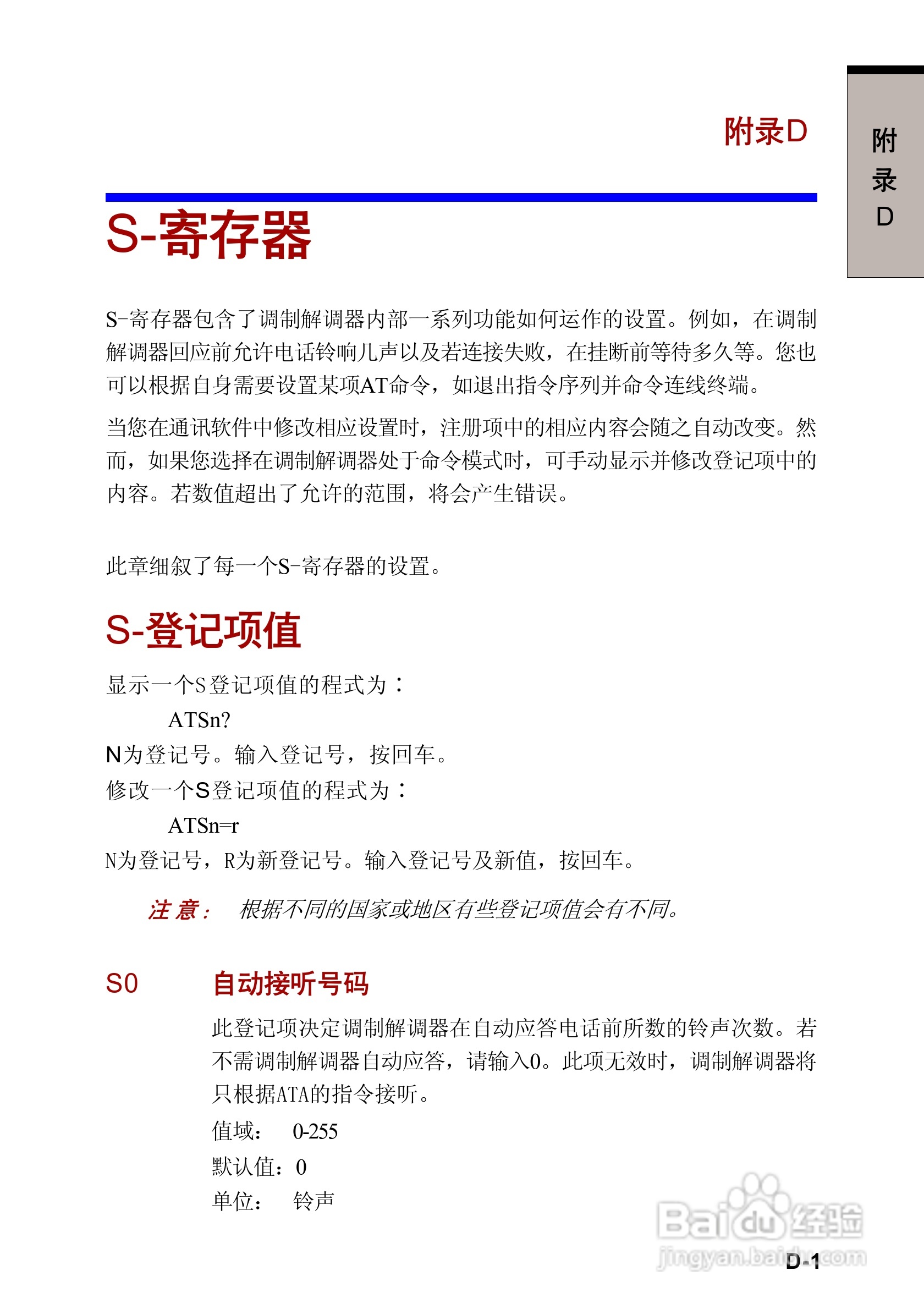
东芝Satellite 2410笔记本电脑使用说明书:[20]
2025-12-09 15:48:12
本篇为《东芝Satellite 2410笔记本电脑使用说明书》,主要介绍该产品的使用方法以及常见故障解决方案。
(共篇)
上一篇:
|
下一篇:
声明:
本网站引用、摘录或转载内容仅供网站访问者交流或参考,不代表本站立场,如存在版权或非法内容,请联系站长删除,联系邮箱:site.kefu@qq.com。
相关推荐
东芝Satellite 2410笔记本电脑使用说明书:[22]
阅读量:65
东芝Satellite 2410笔记本电脑使用说明书:[10]
阅读量:190
笔记本电脑摄像头如何打开
阅读量:118
笔记本电脑如何连接wifi
阅读量:178
笔记本电脑键盘锁住了怎么解锁
阅读量:135
猜你喜欢
pm2.5是什么意思
腻子是什么
鼻毛长是什么原因
bd是什么
断章取义是什么意思
hotel是什么意思
cost是什么意思
三农指什么
高粱是什么
人活着的意义是什么
猜你喜欢
透明的反义词是什么
司法局是干什么的
学技术学什么好
factory是什么意思
客座教授是什么意思
什么是传统文化
没有关系我们只是朋友是什么歌
学什么专业好
什么是邮政编码
黑瓜子是什么瓜的子