指南生活
首页
美食营养
手工爱好
生活家居
返回
指南生活
首页
美食营养
游戏数码
手工爱好
生活家居
健康养生
运动户外
职场理财
情感交际
母婴教育
时尚美容
知识问答
生活知识
搜索
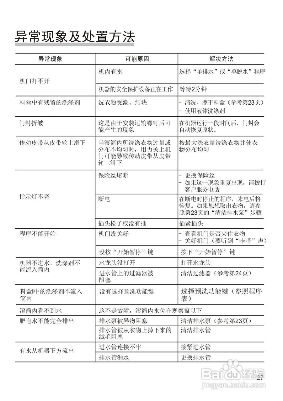
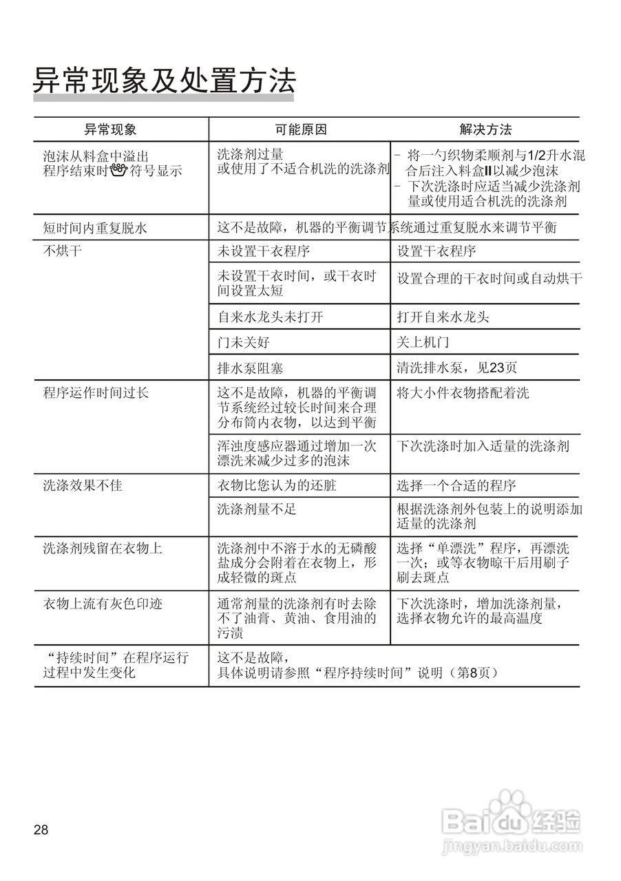
西门子WD7105洗衣机使用说明书:[3]
2026-01-03 03:25:34
(共篇)
上一篇:
|
下一篇:
声明:
本网站引用、摘录或转载内容仅供网站访问者交流或参考,不代表本站立场,如存在版权或非法内容,请联系站长删除,联系邮箱:site.kefu@qq.com。
相关推荐
三星P2250液晶显示器使用说明书:[1]
阅读量:27
买空气净化器看这4点,以blueair为例详解
阅读量:47
小米电视怎么看3D电影
阅读量:166
怎样在win7电脑中打开媒体中心小工具?
阅读量:163
怎么提高孩子的免疫力?
阅读量:35
猜你喜欢
信达雅是什么意思
梦到猫是什么意思
10年是什么婚
笔记本电脑什么牌子好
average是什么意思
撒狗粮是什么意思
玫瑰什么时候开花
米虫是什么意思
什么动物冬眠
vol是什么意思
猜你喜欢
标高是什么意思
8月26日是什么星座
5月30日是什么星座
snake是什么意思
cdp是什么意思
注册资本是什么意思
一分钟能干什么
睡觉说梦话是什么原因
pt950是什么意思
矢志不渝是什么意思