指南生活
首页
美食营养
手工爱好
生活家居
返回
指南生活
首页
美食营养
游戏数码
手工爱好
生活家居
健康养生
运动户外
职场理财
情感交际
母婴教育
时尚美容
知识问答
生活知识
生活百科
搜索
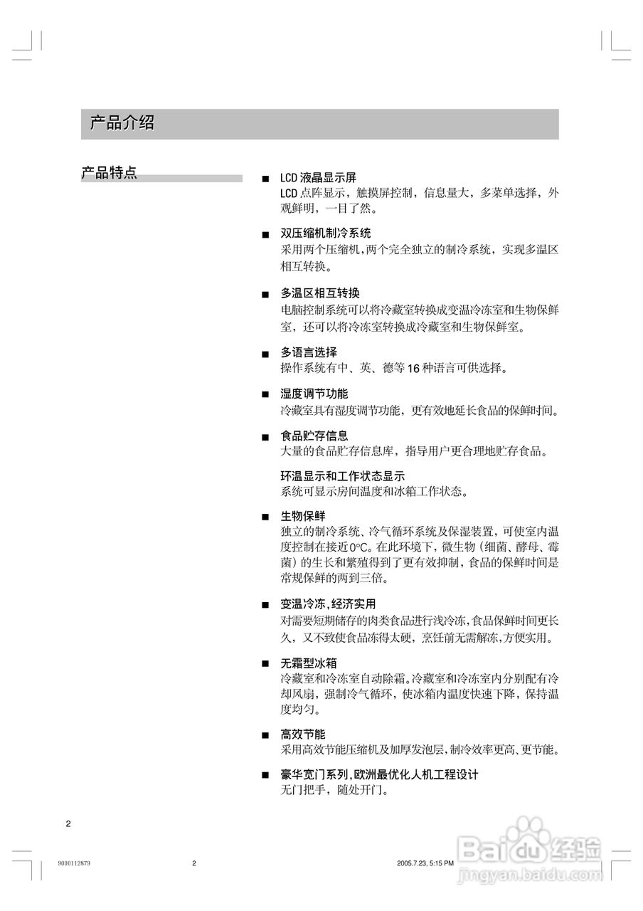
西门子双压缩机系列冰箱KK27U79TI说明书:[1]
2026-04-23 20:24:19
(共篇)
下一篇:
声明:
本网站引用、摘录或转载内容仅供网站访问者交流或参考,不代表本站立场,如存在版权或非法内容,请联系站长删除,联系邮箱:site.kefu@qq.com。
相关推荐
怎样治疗出血性中风
阅读量:20
牛肉汤煮馍的做法
阅读量:148
苏宁易购怎么查看证照许可
阅读量:128
【药品说明书】注射用右丙亚胺
阅读量:148
养生食补小鲜笋炖鸡的做法
阅读量:171
猜你喜欢
cpp是什么
7月份有什么节日
牌牌琦什么时候回归
ppi是什么意思
五香粉是什么
鼠标侧键有什么用
me city是什么牌子
运动会有感
精致的近义词是什么
维生素b1驱蚊
猜你喜欢
什么运动可以瘦腿
维生素e可以直接涂在脸上吗
运动会新闻
什么是机械键盘
polyester是什么意思
七夕送什么礼物好
烤鸡腿怎么腌制
什么是垃圾食品
diet是什么意思
亲子运动会感想