指南生活
首页
美食营养
手工爱好
生活家居
返回
指南生活
首页
美食营养
游戏数码
手工爱好
生活家居
健康养生
运动户外
职场理财
情感交际
母婴教育
时尚美容
知识问答
生活知识
搜索
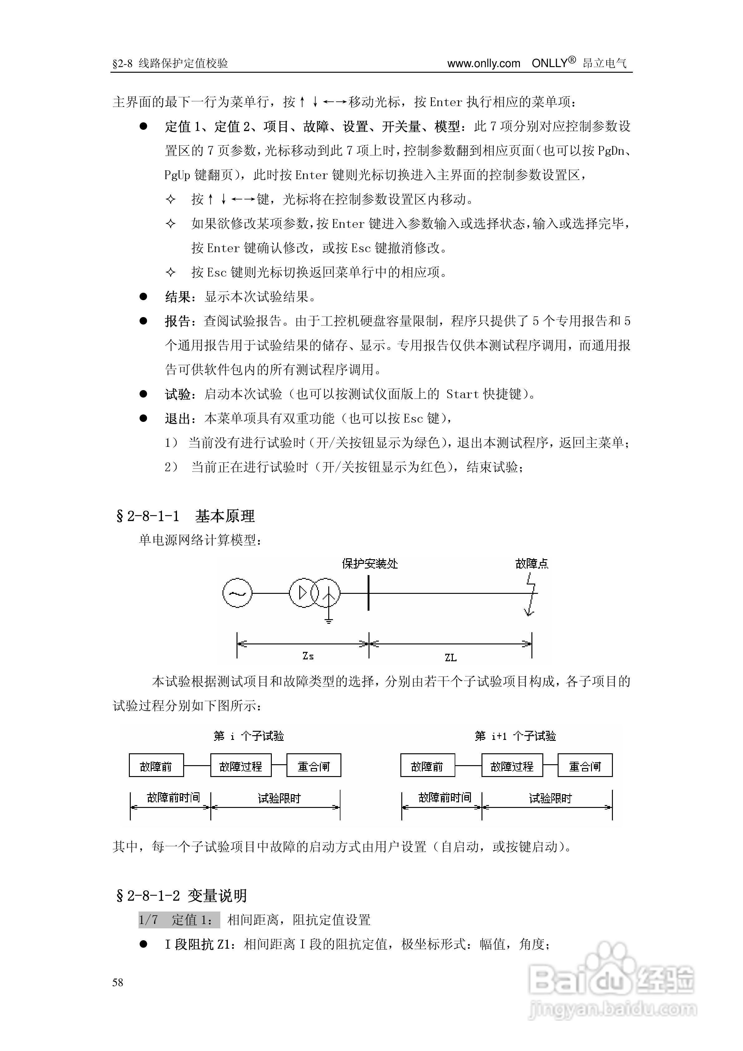
昂立ONLLY系列微机型继电保护测试系统用户手册:[7]
2025-12-30 20:39:16
本篇为《昂立ONLLY系列微机型继电保护测试系统用户手册》,主要介绍该产品的使用方法以及常见故障解决方案。
(共篇)
上一篇:
|
下一篇:
声明:
本网站引用、摘录或转载内容仅供网站访问者交流或参考,不代表本站立场,如存在版权或非法内容,请联系站长删除,联系邮箱:site.kefu@qq.com。
相关推荐
昂立ONLLY系列微机型继电保护测试系统用户手册:[17]
阅读量:127
昂立ONLLY系列微机型继电保护测试系统用户手册:[12]
阅读量:183
sshhs-6600微机继电保护测试测试系统使用说明书:[2]
阅读量:62
继电保护测试仪的技术指标
阅读量:177
继电保护装置必备特性
阅读量:188
猜你喜欢
sheet是什么意思
爱就像蓝天白云晴空万里是什么歌
什么的流苏
him是什么意思
c照可以开什么车
两个方一个土念什么
生蛇是什么病
谐星是什么意思
猝死是什么原因造成的
11月16日是什么星座
猜你喜欢
股票委比是什么意思
破太岁是什么意思
md5是什么
borrego是什么车
质因数是什么
孳息是什么意思
居住证是什么
cas是什么意思
高考600分能上什么大学
苹果什么时候吃最好