指南生活
首页
美食营养
手工爱好
生活家居
返回
指南生活
首页
美食营养
游戏数码
手工爱好
生活家居
健康养生
运动户外
职场理财
情感交际
母婴教育
时尚美容
知识问答
生活知识
生活百科
搜索
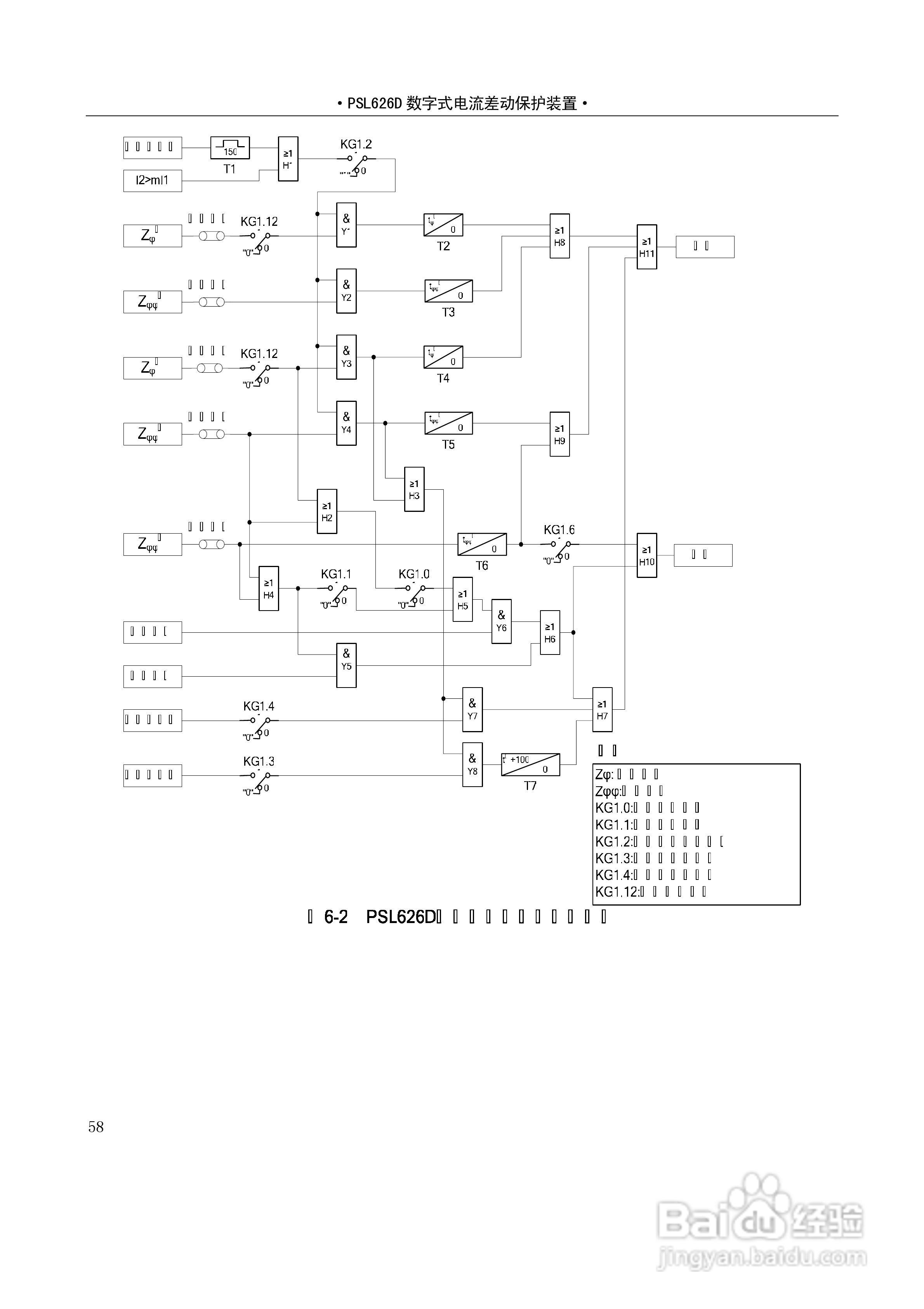
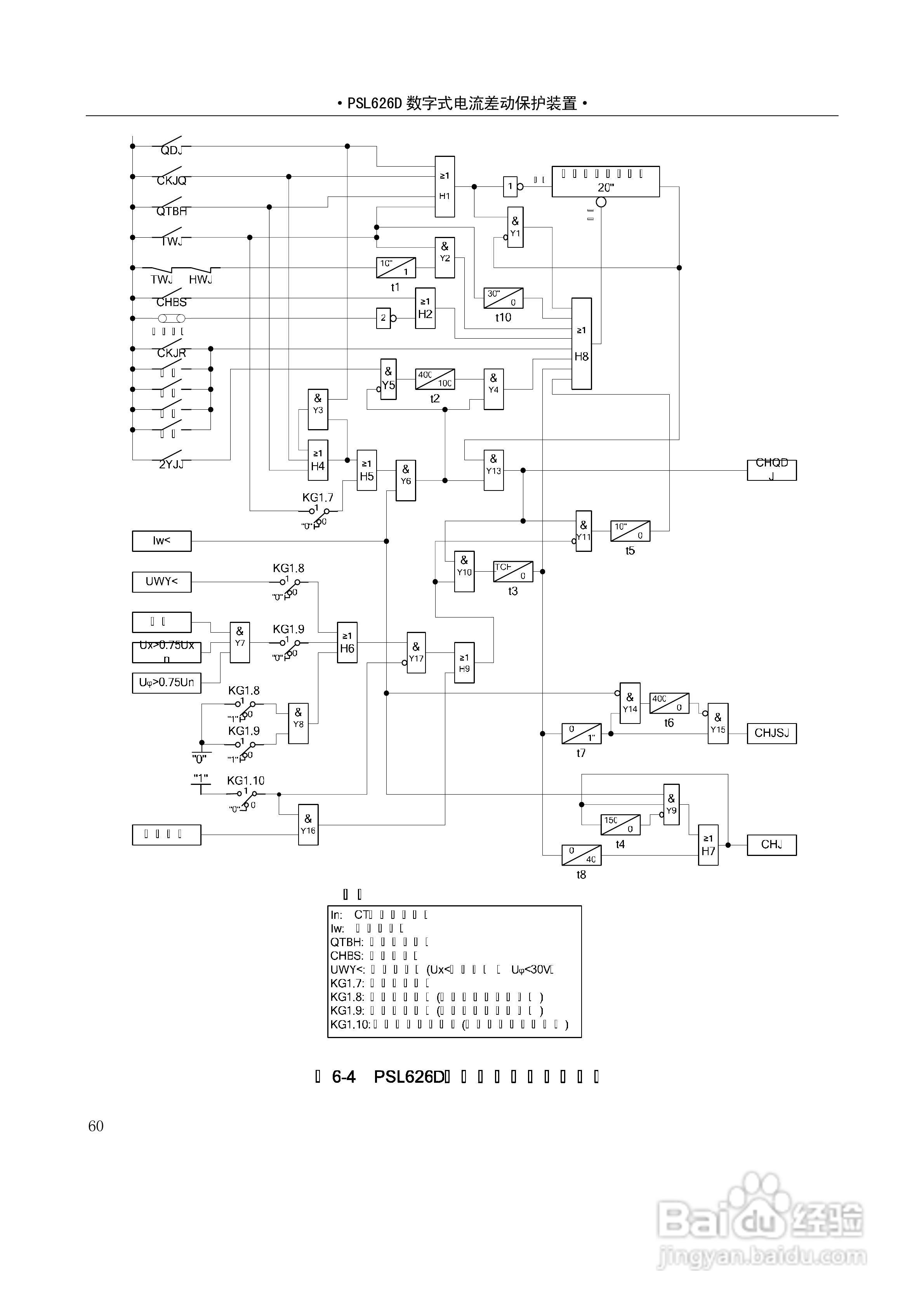
PSL626D数字式线路保护技术说明书:[7]
2026-05-04 09:42:44
本篇为《PSL626D数字式线路保护技术说明书》,主要介绍该产品的使用方法以及常见故障解决方案。
(共篇)
上一篇:
|
下一篇:
声明:
本网站引用、摘录或转载内容仅供网站访问者交流或参考,不代表本站立场,如存在版权或非法内容,请联系站长删除,联系邮箱:site.kefu@qq.com。
相关推荐
PSL626D数字式线路保护技术说明书:[9]
阅读量:71
PSL601A数字式线路保护装置技术说明书:[7]
阅读量:137
PSL601A数字式线路保护装置技术说明书:[2]
阅读量:93
PSL601A数字式线路保护装置技术说明书:[3]
阅读量:143
PSL601A数字式线路保护装置技术说明书:[1]
阅读量:133
猜你喜欢
pity是什么意思
汽车低音炮什么牌子好
祝你前程似锦的意思
小孩满月祝福语
胆怯是什么意思
极目远眺是什么意思
房租费计入什么科目
大暑的意思
撕逼是什么意思
fc是什么意思
猜你喜欢
贮藏的意思
贺卡祝福语
画蛇添足的意思是什么
知音的意思
舍本逐末是什么意思
奉陪到底什么意思
什么化妆品祛斑效果好
惊鸿一瞥的意思
盛气凌人的凌是什么意思
reach是什么意思