指南生活
首页
美食营养
手工爱好
生活家居
返回
指南生活
首页
美食营养
游戏数码
手工爱好
生活家居
健康养生
运动户外
职场理财
情感交际
母婴教育
时尚美容
知识问答
生活知识
搜索
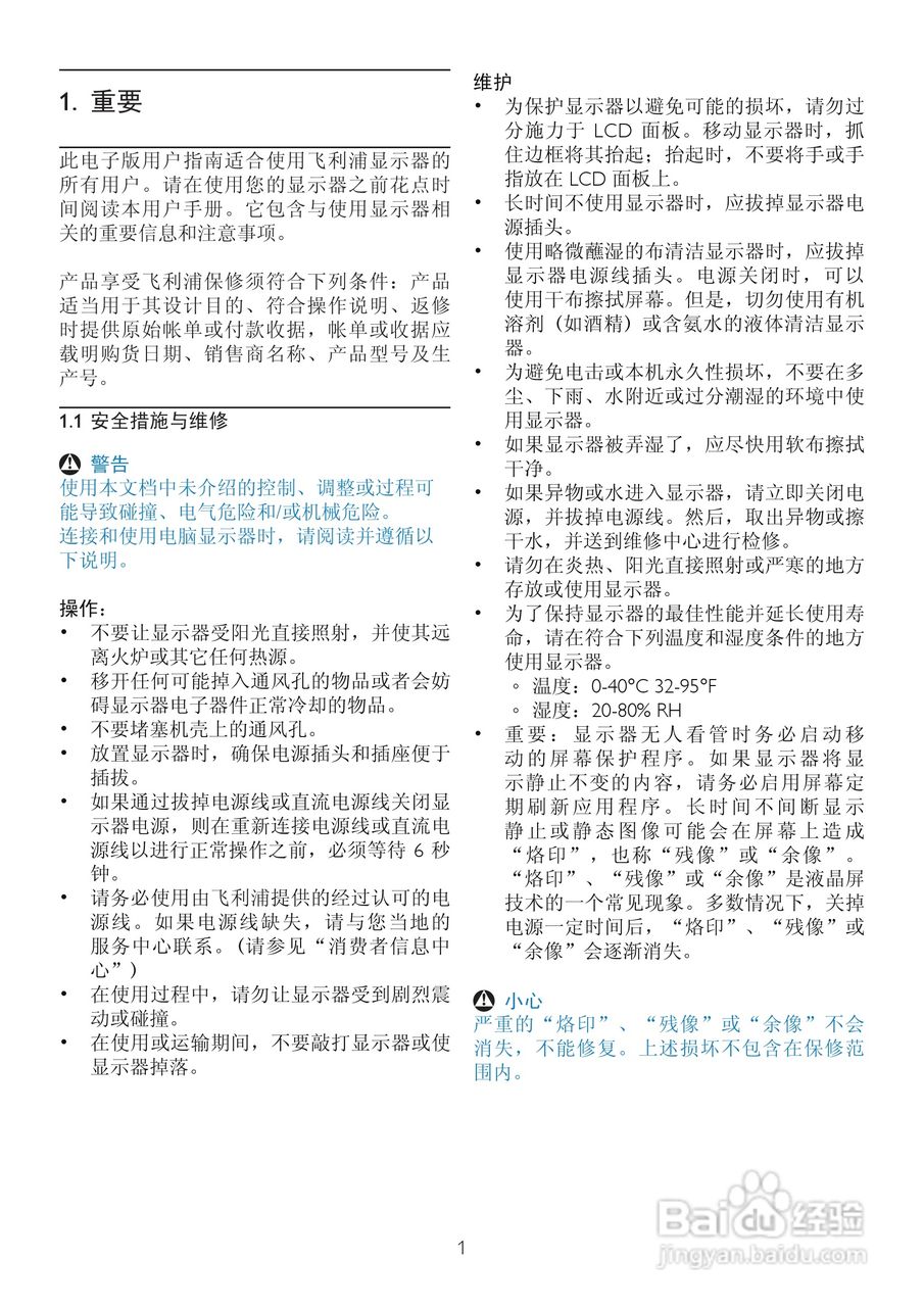
飞利浦222E2SB/93液晶显示器使用说明书:[1]
2025-12-19 13:21:54
(共篇)
下一篇:
声明:
本网站引用、摘录或转载内容仅供网站访问者交流或参考,不代表本站立场,如存在版权或非法内容,请联系站长删除,联系邮箱:site.kefu@qq.com。
相关推荐
飞利浦244E2SB/93液晶显示器使用说明书:[1]
阅读量:90
飞利浦202E2SB/93液晶显示器使用说明书:[3]
阅读量:79
飞利浦电视信号源设置
阅读量:62
飞利浦电视画面设置
阅读量:36
飞利浦录音笔vtr5200如何使用
阅读量:130
猜你喜欢
转移支付是什么意思
stories是什么意思
6是什么意思
现在学什么专业最好
换身份证需要什么手续
save是什么意思
什么是公费医疗
精打细算的意思
工业增加值是什么意思
down是什么意思
猜你喜欢
to的意思
养鳄龟有什么禁忌
言不由衷的意思
伶仃的意思
small是什么意思
司空见惯是什么意思
花都有什么好玩的地方
苹果刷机是什么意思
pronunciation是什么意思
买房子需要什么手续