指南生活
首页
美食营养
手工爱好
生活家居
返回
指南生活
首页
美食营养
游戏数码
手工爱好
生活家居
健康养生
运动户外
职场理财
情感交际
母婴教育
时尚美容
知识问答
生活知识
生活百科
搜索
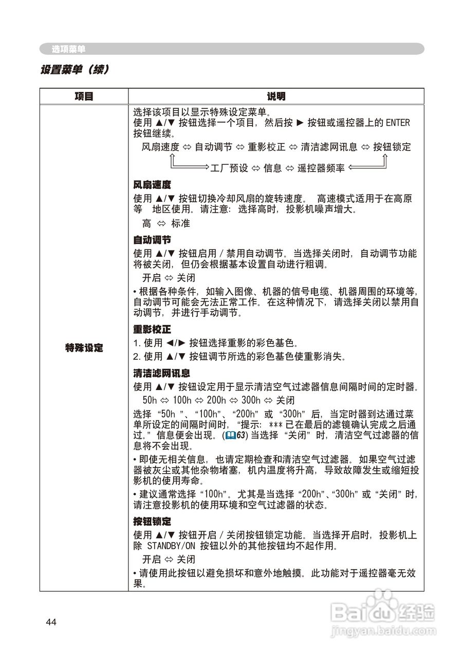
日立 CP-X268A投影机说明书:[7]
2026-03-25 12:30:39
本篇为《日立 CP-X268A投影机说明书》,主要介绍该产品的使用方法以及常见故障解决方案。
(共篇)
上一篇:
|
下一篇:
声明:
本网站引用、摘录或转载内容仅供网站访问者交流或参考,不代表本站立场,如存在版权或非法内容,请联系站长删除,联系邮箱:site.kefu@qq.com。
相关推荐
日立 CP-X268A投影机说明书:[17]
阅读量:44
日立 CP-X268A投影机说明书:[18]
阅读量:132
投影机怎样连接使用
阅读量:190
投影机的安装与调试
阅读量:137
投影机ip设置
阅读量:57
猜你喜欢
蜚声的意思
戏答是什么意思
呈现的意思
祝福祖国的话语
小腿粗穿什么裤子显瘦
pos是什么意思
kitty是什么意思
抄底是什么意思
坪坝的意思
clown是什么意思
猜你喜欢
attack是什么意思
移情别恋什么意思
储奶袋什么牌子好
火中取栗的意思
事宜是什么意思
打破沙锅问到底是什么意思
string是什么意思
红颜知己的意思
8d报告是什么意思
厨房净水器什么牌子好