指南生活
首页
美食营养
手工爱好
生活家居
返回
指南生活
首页
美食营养
游戏数码
手工爱好
生活家居
健康养生
运动户外
职场理财
情感交际
母婴教育
时尚美容
知识问答
生活知识
生活百科
搜索
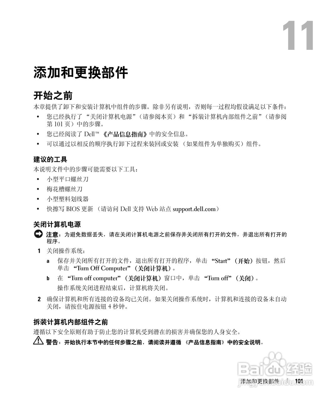
戴尔Inspiron E1405笔记本电脑使用说明书:[11]
2026-04-22 12:02:16
本篇为《戴尔Inspiron E1405笔记本电脑使用说明书》,主要介绍该产品的使用方法以及常见故障解决方案。
(共篇)
上一篇:
|
下一篇:
声明:
本网站引用、摘录或转载内容仅供网站访问者交流或参考,不代表本站立场,如存在版权或非法内容,请联系站长删除,联系邮箱:site.kefu@qq.com。
相关推荐
戴尔Inspiron E1405笔记本电脑使用说明书:[12]
阅读量:155
戴尔Inspiron E1405笔记本电脑使用说明书:[15]
阅读量:175
戴尔Inspiron E1405笔记本电脑使用说明书:[18]
阅读量:144
戴尔Inspiron 8200笔记本电脑使用说明书:[11]
阅读量:152
戴尔Inspiron E1405笔记本电脑使用说明书:[14]
阅读量:126
猜你喜欢
经常胃胀是怎么回事
我的世界怎么附魔武器
衣服上的油渍怎么去除小窍门
钢琴怎么弹
牛排怎么做好吃
榆树盆景怎么养
fps低怎么办
火腿肠怎么做好吃
大便黑色怎么回事
比亚迪速锐怎么样
猜你喜欢
牛栏奶粉怎么样
聊天记录删除了怎么恢复
中南财经政法大学怎么样
gta5怎么全屏
wps怎么合并单元格
绝地求生怎么玩
苏打水怎么做
根号怎么打
大学论文怎么写
怎么画龙