指南生活
首页
美食营养
手工爱好
生活家居
返回
指南生活
首页
美食营养
游戏数码
手工爱好
生活家居
健康养生
运动户外
职场理财
情感交际
母婴教育
时尚美容
知识问答
生活知识
搜索
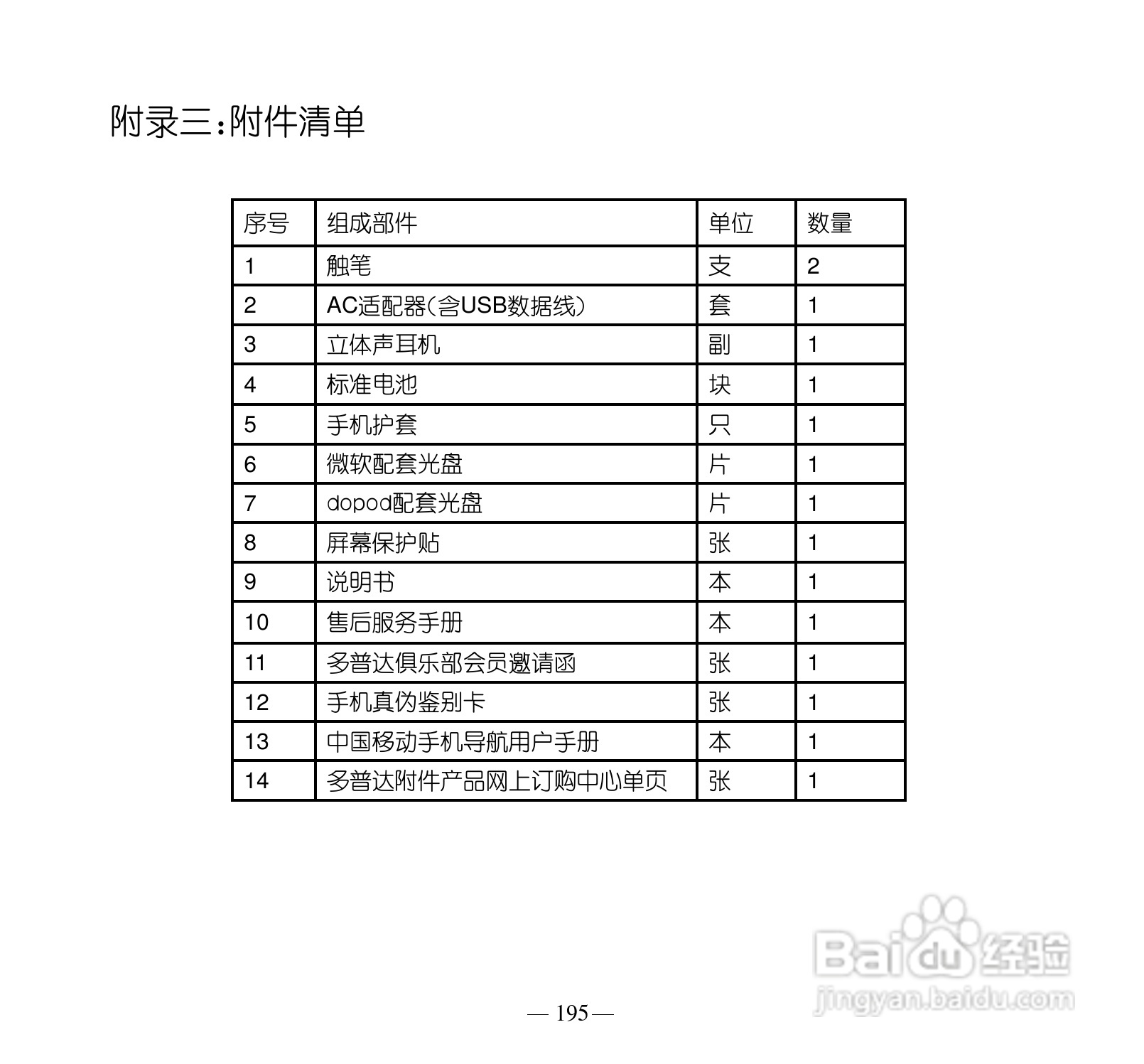
多普达P660手机使用说明书:[21]
2026-01-23 14:13:15
(共篇)
上一篇:
声明:
本网站引用、摘录或转载内容仅供网站访问者交流或参考,不代表本站立场,如存在版权或非法内容,请联系站长删除,联系邮箱:site.kefu@qq.com。
相关推荐
多普达P660手机使用说明书:[20]
阅读量:97
多普达P660手机使用说明书:[11]
阅读量:32
多普达P660手机使用说明书:[10]
阅读量:43
使用说明书wf2651使用指南
阅读量:137
使用说明书封面怎么做
阅读量:183
猜你喜欢
lunch是什么意思
同妻是什么意思
gg是什么意思
情不自禁是什么意思
喉咙有异物感是什么原因
咖喱是什么东西
complete是什么意思
共襄盛举是什么意思
自相矛盾告诉我们什么道理
掷地有声什么意思
猜你喜欢
8月8日是什么节
少将是什么级别的干部
甲状腺是什么
氯雷他定片是什么药
部长是什么级别
旺旺名是什么
苹果公开版什么意思
次第是什么意思
鸟人是什么意思
tired是什么意思