指南生活
首页
美食营养
手工爱好
生活家居
返回
指南生活
首页
美食营养
游戏数码
手工爱好
生活家居
健康养生
运动户外
职场理财
情感交际
母婴教育
时尚美容
知识问答
生活知识
搜索
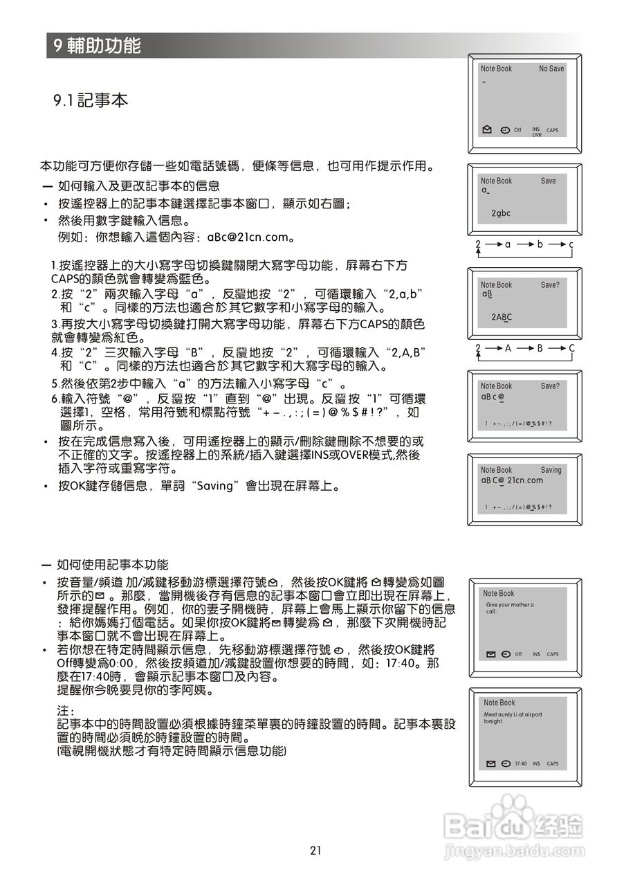
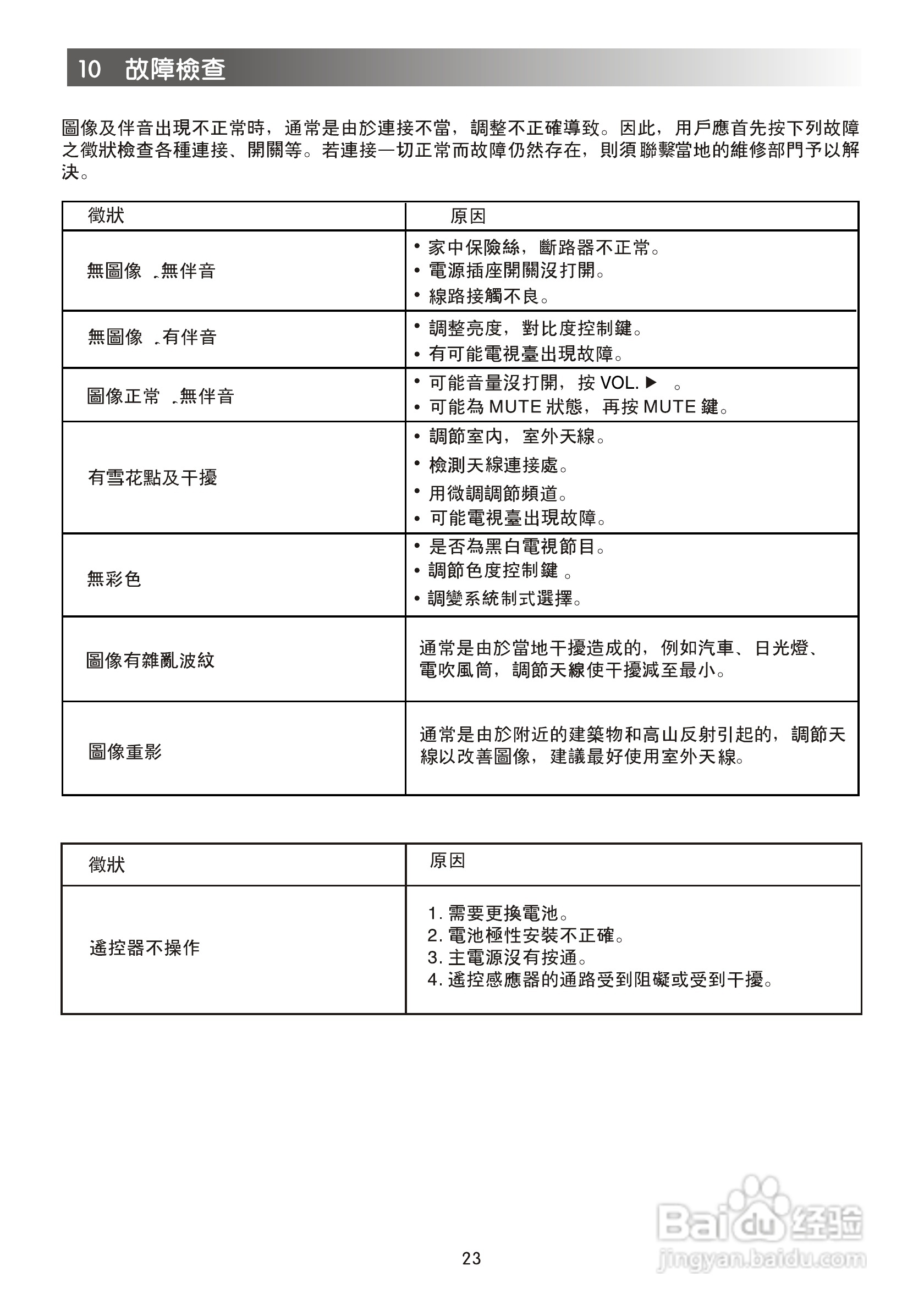
声宝SC-29FA30型电视机说明书:[3]
2025-12-30 09:23:23
(共篇)
上一篇:
声明:
本网站引用、摘录或转载内容仅供网站访问者交流或参考,不代表本站立场,如存在版权或非法内容,请联系站长删除,联系邮箱:site.kefu@qq.com。
相关推荐
声宝SC-29FAS型电视机说明书:[3]
阅读量:138
声宝SC-29PH28型电视机说明书:[3]
阅读量:128
声宝SC-29PH28型电视机说明书:[1]
阅读量:69
电视机顶盒遥控器设置教程
阅读量:118
电视机尺寸怎么算
阅读量:140
猜你喜欢
什么东西含碘
灵芝的作用
运动训练专业
中学生运动会加油稿
天麻的功效与作用吃法
康复新液的作用
趣味运动会新闻稿
党参的功效与作用禁忌
葛根的作用
晶振的作用
猜你喜欢
外汇入门知识
淀粉的作用
汽车年检需要什么
大理有什么好玩的地方
on the way什么意思
知识管理系统
滑石粉的功效与作用
八角的功效与作用
地理知识点
浙江有什么好玩的