指南生活
首页
美食营养
手工爱好
生活家居
返回
指南生活
首页
美食营养
游戏数码
手工爱好
生活家居
健康养生
运动户外
职场理财
情感交际
母婴教育
时尚美容
知识问答
生活知识
生活百科
搜索
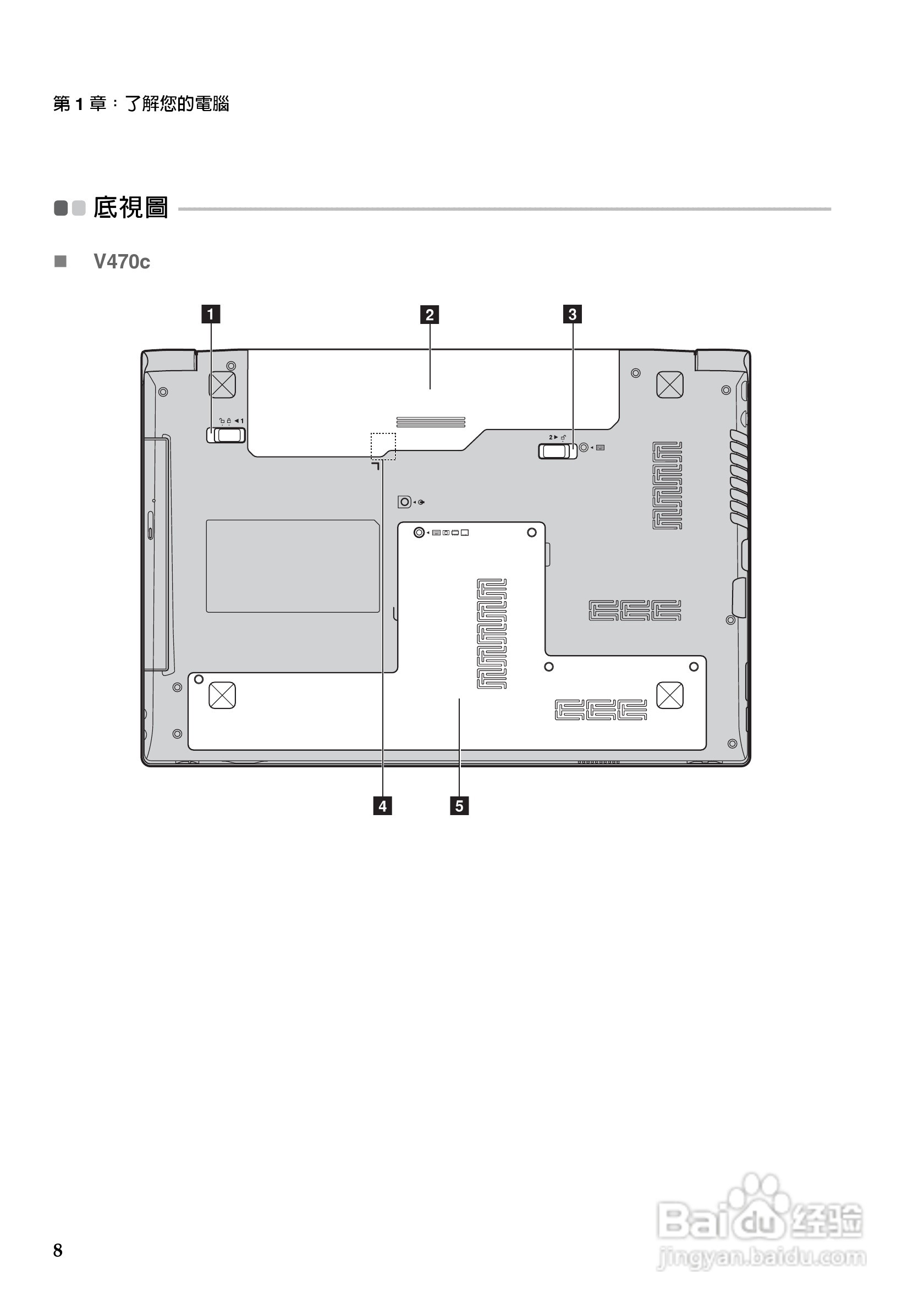
联想V570c笔记本电脑使用说明书:[2]
2026-04-23 19:32:39
本篇为《联想V570c笔记本电脑使用说明书》,主要介绍该产品的使用方法以及常见故障解决方案。
(共篇)
上一篇:
|
下一篇:
声明:
本网站引用、摘录或转载内容仅供网站访问者交流或参考,不代表本站立场,如存在版权或非法内容,请联系站长删除,联系邮箱:site.kefu@qq.com。
相关推荐
联想Lenovo G480笔记本电脑使用说明书:[2]
阅读量:182
联想昭阳D50笔记本电脑使用说明书:[2]
阅读量:193
联想旭日C467笔记本电脑使用说明书:[2]
阅读量:108
联想旭日C460笔记本电脑使用说明书:[2]
阅读量:146
笔记本电脑如何连接wifi
阅读量:180
猜你喜欢
热继电器的作用
冒号的作用
初一地理知识点总结
有板有眼什么意思
葛根粉的作用
藜麦的功效与作用
为伊消得人憔悴什么意思
幼儿园安全小知识
牛蒡根的功效与作用
每日育儿知识小分享
猜你喜欢
脚气用什么药好
嘴唇发黑什么原因
开幼儿园需要什么条件
最近有什么好玩的游戏
标点符号的作用
海带的功效与作用
什么是辛亥革命
什么补水效果好
荆轲刺秦王知识点
知识产权律师