自考怎么申请免考?
1、统招生可免考已合格的同名课程
国家承认学历的各类高等学校的研究生、本科和专科毕业生以及自学考试毕业生报考自学考试第二专业,均可按规定免考已学过且考试成绩合格的部分课程。
2、报考同一学历层次第二专业的免考
专科以上毕业生报考自学考试专科(段)专业,或本科及以上毕业生报考自学考试本科(段)专业,可免考已学过且考试成绩合格的名称和要求相同(或较低)的课程。
3、报考高一学历层次专业的免考
专科毕业生报考自学考试本科(段)专业(即专升本),可以免考专科和本科中课程名称、代码、学分完全相同的课程。
4、部分专业毕业生可免考课程
专科及以上毕业生报考自学考试本科(段)或专科(段)专业,可免考本、专科(段)中以原学专业基础知识所组成的课程。
例如:
❶数学专业毕业生可免考《高等数学》、《线性代数》等数学类课程;
❷英语专业毕业生可免考非英语类专业的公共英语等课程;
❸物理专业毕业生可免考《物理》或《普通物理》等课程;
❹计算机类专业毕业生可免考非计算机类专业的《计算机应用基础》、《管理系统中计算机应用》、《计算机软件基础》等课程;
❺中文类专业毕业生可免考中文类专业的《大学语文》、《应用文写作》等中文类课程。
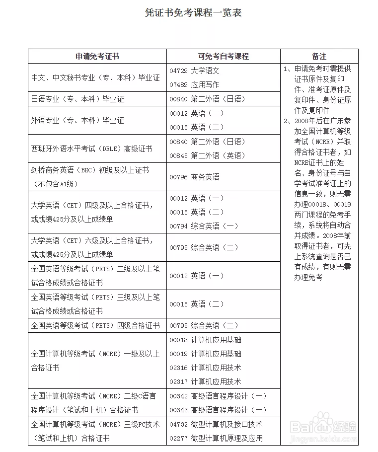
5、获有关证书者可免考如下相应课程
取得全国公共英语等级考试(PETS)三级及以上考试证书者,可免考《英语(二)》课程;取得全国英语等级考试(PETS)二级及以上考试证书者,可免考《英语(一)》课程。
更多证书免考如下表所示:

1、先在网上提出免考申请,然后向当地县(区)自考办提交本人准考证、身份证原件及复印件及其他材料。其中,
申请课程免考的考生还需提供的材料有:
原学历毕业证或肄业证、退学证原件及复印件、原学历成绩单的原件及复印件。
申请证书免考的考生还需提供的材料有:
证书原件及复印件(系统自动查验属实的除外)。
提交材料后经市自考办初审通过并报省考办审核30个工作日后,考生可登陆自学考试管理系统查询办理结果。