c4d如何调出追踪对象
1、首先第一步点击角色下方的立方体

2、然后点击箭头指向的倒三角会出现一个窗口然后点击扭曲

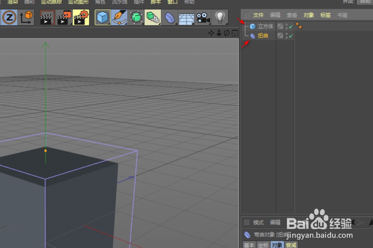
3、然后会看到右侧有一个立方体还有一个扭曲

4、然后调整一下顺序立方体在上扭曲在下

5、然后在菜单栏点击运动图形然后点击追踪对象

声明:本网站引用、摘录或转载内容仅供网站访问者交流或参考,不代表本站立场,如存在版权或非法内容,请联系站长删除,联系邮箱:site.kefu@qq.com。
                                阅读量:36
阅读量:157
阅读量:187
阅读量:161
阅读量:68