指南生活
首页
美食营养
手工爱好
生活家居
返回
指南生活
首页
美食营养
游戏数码
手工爱好
生活家居
健康养生
运动户外
职场理财
情感交际
母婴教育
时尚美容
知识问答
生活知识
生活百科
搜索
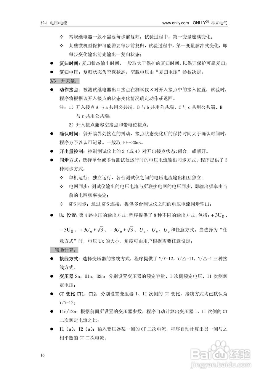
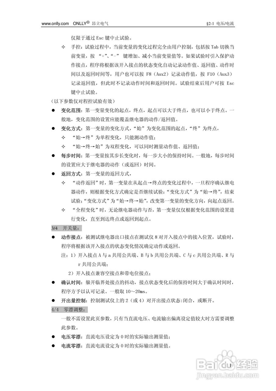
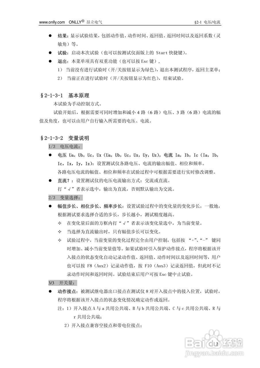
昂立ONLLY系列微机型继电保护测试系统用户手册:[3]
2026-05-10 06:51:25
本篇为《昂立ONLLY系列微机型继电保护测试系统用户手册》,主要介绍该产品的使用方法以及常见故障解决方案。
(共篇)
上一篇:
|
下一篇:
声明:
本网站引用、摘录或转载内容仅供网站访问者交流或参考,不代表本站立场,如存在版权或非法内容,请联系站长删除,联系邮箱:site.kefu@qq.com。
相关推荐
昂立ONLLY系列微机型继电保护测试系统用户手册:[13]
阅读量:117
昂立ONLLY系列微机型继电保护测试系统用户手册:[17]
阅读量:148
sshhs-6600微机继电保护测试测试系统使用说明书:[3]
阅读量:148
继电保护测试仪的技术指标
阅读量:127
继电保护装置必备特性
阅读量:192
猜你喜欢
键盘快捷键使用大全
读书的方法
黄网大全
胃热口臭的治疗方法
二级建造师怎么注册
烧卖的做法大全图解
北汽威旺m20怎么样
热汤面条怎么做好吃
消化不良腹胀怎么办
游泳耳朵进水怎么办
猜你喜欢
腌制咸鸭蛋的方法
怎么看隐藏文件夹
qq被盗怎么冻结
过敏体质怎么办
密码箱怎么开
炸大虾的家常做法
标致408怎么样
丝瓜的做法大全家常菜
qq怎么转账
鱼线打结方法图解