指南生活
首页
美食营养
手工爱好
生活家居
返回
指南生活
首页
美食营养
游戏数码
手工爱好
生活家居
健康养生
运动户外
职场理财
情感交际
母婴教育
时尚美容
知识问答
生活知识
搜索
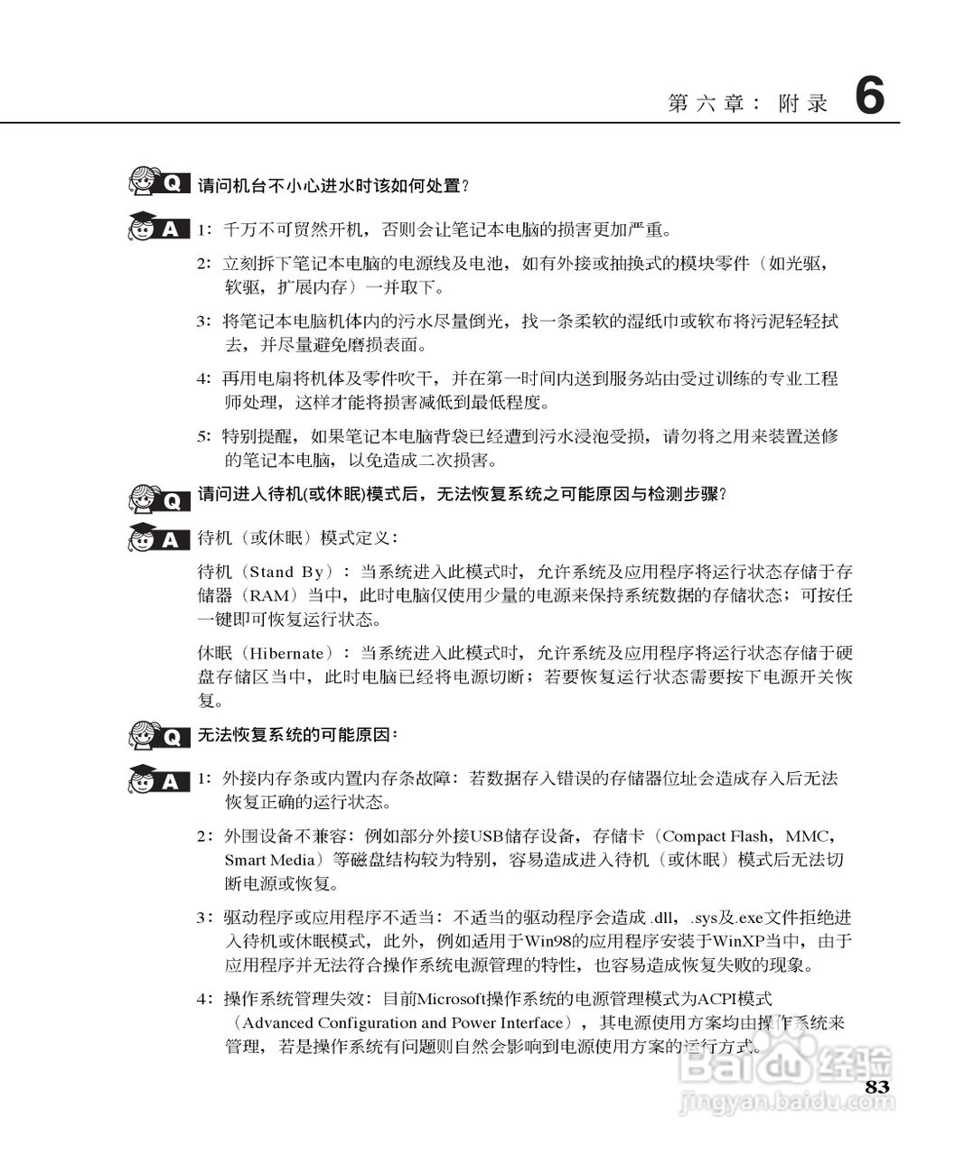
华硕W6K55FP-SL笔记本电脑使用说明书:[9]
2025-12-16 05:57:48
本篇为《华硕W6K55FP-SL笔记本电脑使用说明书》,主要介绍该产品的使用方法以及常见故障解决方案。
(共篇)
上一篇:
声明:
本网站引用、摘录或转载内容仅供网站访问者交流或参考,不代表本站立场,如存在版权或非法内容,请联系站长删除,联系邮箱:site.kefu@qq.com。
相关推荐
华硕W6K55FP-SL笔记本电脑使用说明书:[8]
阅读量:136
华硕W6K55FP-SL笔记本电脑使用说明书:[3]
阅读量:163
华硕W7K22J-SL笔记本电脑使用说明书:[9]
阅读量:104
华硕V6818Va-SL笔记本电脑使用说明书:[9]
阅读量:129
华硕W7K22J-SL笔记本电脑使用说明书:[5]
阅读量:142
猜你喜欢
边缘心电图是什么意思
place是什么意思
股票什么时候开市
胆囊摘除有什么影响
牛百叶是牛的什么部位
swf用什么打开
胚胎着床有什么感觉
负责的意思
工作年限是什么意思
劫难的意思
猜你喜欢
icon是什么意思
息息相关的意思
什么时间喝蜂蜜水最好
宁静致远的意思
海拔是什么意思
淘米水洗脸有什么作用
风吹草低见牛羊的见是什么意思
征集志愿是什么意思
g41主板配什么cpu
乳液什么时候用