指南生活
首页
美食营养
手工爱好
生活家居
返回
指南生活
首页
美食营养
游戏数码
手工爱好
生活家居
健康养生
运动户外
职场理财
情感交际
母婴教育
时尚美容
知识问答
生活知识
生活百科
搜索
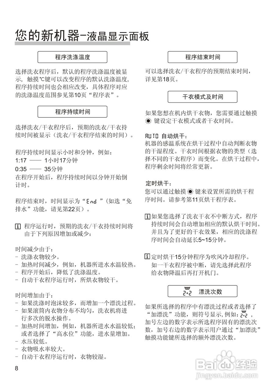
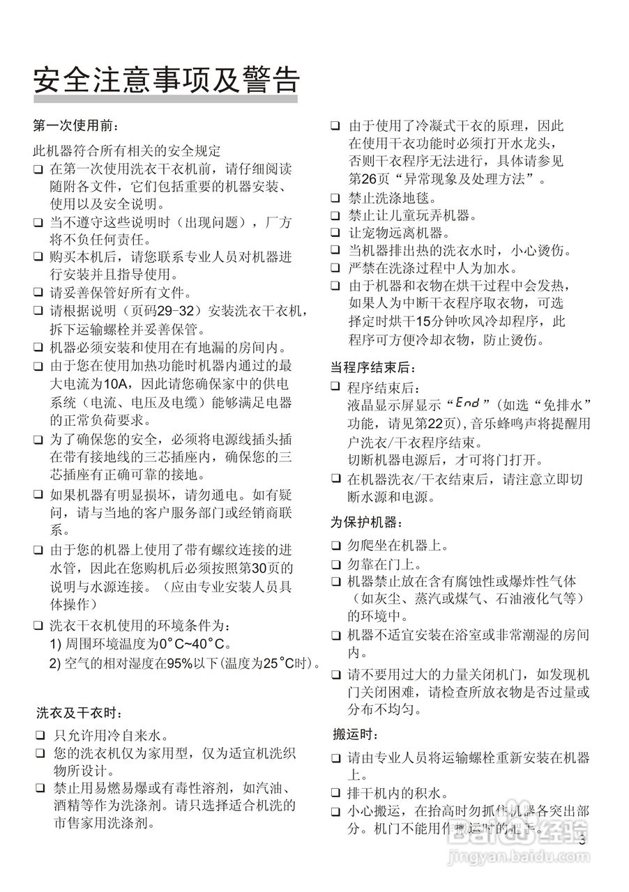
西门子WD7125洗衣机使用说明书:[1]
2026-05-10 22:05:45
(共篇)
下一篇:
声明:
本网站引用、摘录或转载内容仅供网站访问者交流或参考,不代表本站立场,如存在版权或非法内容,请联系站长删除,联系邮箱:site.kefu@qq.com。
相关推荐
小米手环3如何显示信息
阅读量:139
飞书视频会议怎么设置全员静音
阅读量:126
VS2015|Visual Studio Enterprise 2015安装过程
阅读量:148
如何安装后缀为ocx的控件
阅读量:68
Altium Designer 18中对使用向导进行浏览的方法
阅读量:125
猜你喜欢
phone是什么意思
失信不立的意思
surface是什么意思
gloria什么意思
什么时候买车优惠最大
梅花代表什么人
思域什么梗
amore什么意思
什么精油好
other是什么意思
猜你喜欢
什么叫反担保
什么叫配方奶粉
教诲是什么意思
全套是什么意思
无限火力什么时候上线
最低还款额是什么意思
梦见结婚是什么意思
荒芜的意思
教师节礼物送什么实用
汽车玻璃水什么牌子好