广电前端机房建议正反向方案
1、有线电视信号是双向信号,分为上下行信号,下行用来看电视,上行用来上网。下图是上行链路的原理图。

2、有线电视的电视信号传播是主要业务,如何保证用户信号传输的稳定性和可靠性,在前端一般采用双路双电源备分的模式,原理图如下:

3、上行链路电平
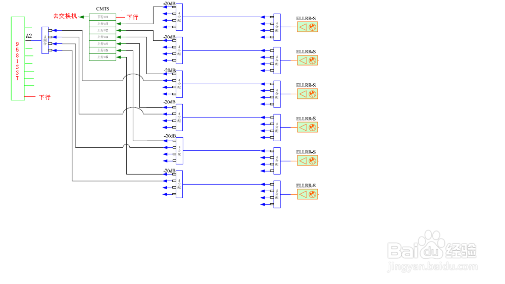
光接收机输出总功率为45dBmV,每个CM通道为42dBmV。 n n光接收机到CMTS输入总衰减值为42dB(包括CMTS设置的接收电平)。建议:两级四分配+20dB衰减子+CMTS接收设6dB附近。 n n9581SST总链路损耗为45dB,输入功率为0dBmV。
4、上行链路的检测
和放大器的反向测试口作用一样,前端的上行测试口只能用来测量噪声的强度和CM波形的高度。 每个测试口的信号强度不一样,测量时注意换算。 n n要测量前端上行链路衰减值,需要在需要测量的地方串上一个亿分支,然后才能注入信号。 主干放大器能注入信号的是正向测试口,和我们新串接的一分支类似作用。
5、9581SST的使用规划
9581SST的端口分成2类: (1)普通端口。(2)排障端口。 n普通端口由工建部门安装和规划,维护人员不能随意更改。这类端口由四个光收机混合,接入一个普通端口。 n排障端口以前由本人管理和使用,单独接一个光节点,用来进行故障分析和干扰排查。 具体接线:链路上串接37dB衰减子,连接到第一级分配器的输出口。 ***原规划为排障口单独使用一块板卡,共8个端口,连接频率为88MHz,但是由于设备常年严重不足,并没有真正执行。 n9185SST的下行: 电平:比模拟信号低10dB。 频率:84~92MHz。实际允许设置在80~92MHz,仅仅是08年之前84MHz的位置仍在播放国际台(丽音)的信号。 结构:先经过4分配混合4个下行信号,再从广播插入口插入到电视网络上。
6、布线
要求很多,主要有:不能“三线交越”,要走线槽,分层布防。 n下面示意中:线缆分两边走,同一高度的布放在一起,不同高度的最低的线缆布放在最底层。


7、接头工艺
前端一个接头损耗大了几dB,影响就是1~4个光节点,几十到一千户的宽带指标。 因此,对连线和接头密集的前端来说,更需要的是认真的工作态度,兢兢业业的上好每个连接头。机房常用的接头有下图所示几种:
