指南生活
首页
美食营养
手工爱好
生活家居
返回
指南生活
首页
美食营养
游戏数码
手工爱好
生活家居
健康养生
运动户外
职场理财
情感交际
母婴教育
时尚美容
知识问答
生活知识
生活百科
搜索
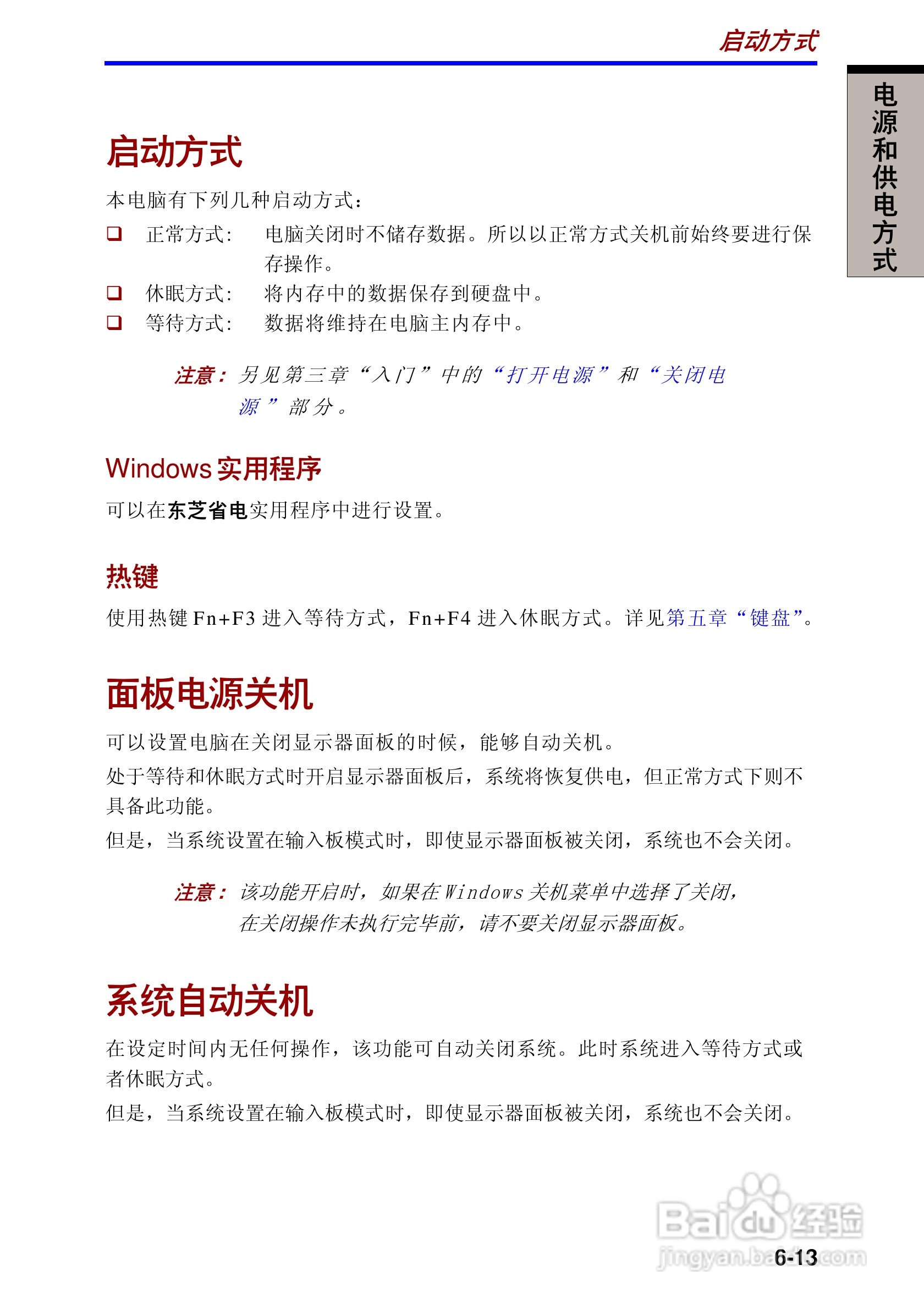
东芝Portege 3500笔记本电脑使用说明书:[10]
2026-04-17 11:52:25
本篇为《东芝Portege 3500笔记本电脑使用说明书》,主要介绍该产品的使用方法以及常见故障解决方案。
(共篇)
上一篇:
|
下一篇:
声明:
本网站引用、摘录或转载内容仅供网站访问者交流或参考,不代表本站立场,如存在版权或非法内容,请联系站长删除,联系邮箱:site.kefu@qq.com。
相关推荐
东芝Portege 3500笔记本电脑使用说明书:[11]
阅读量:80
东芝Portege 3500笔记本电脑使用说明书:[12]
阅读量:148
东芝Portege M400笔记本电脑使用说明书:[10]
阅读量:36
笔记本电脑摄像头如何打开
阅读量:109
笔记本电脑如何连接wifi
阅读量:130
猜你喜欢
恍然大悟的意思是什么
齿轮模数是什么意思
1月16日是什么星座
败血症是什么
三个马念什么
流口水是什么原因
太原有什么好玩的地方
愤青是什么意思
除和除以有什么区别
什么的老人
猜你喜欢
报名时间是什么时候
什么是广告
手上长透明小水泡是什么原因
nb是什么意思
爱情是什么东西
亲是什么意思
拉萨是什么城
唐氏筛查是什么
什么地方地震了
small是什么意思