指南生活
首页
美食营养
手工爱好
生活家居
返回
指南生活
首页
美食营养
游戏数码
手工爱好
生活家居
健康养生
运动户外
职场理财
情感交际
母婴教育
时尚美容
知识问答
生活知识
搜索
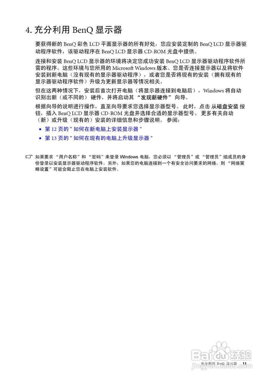
明基G2010WA液晶显示器使用说明书:[2]
2025-12-25 09:39:53
(共篇)
上一篇:
|
下一篇:
声明:
本网站引用、摘录或转载内容仅供网站访问者交流或参考,不代表本站立场,如存在版权或非法内容,请联系站长删除,联系邮箱:site.kefu@qq.com。
相关推荐
明基G2010W液晶显示器使用说明书:[2]
阅读量:194
液晶显示器如何消磁
阅读量:176
明基G2010WA液晶显示器使用说明书:[3]
阅读量:43
明基G2420HDBL液晶显示器使用说明书:[2]
阅读量:184
明基G900W液晶显示器使用说明书:[2]
阅读量:126
猜你喜欢
微信夜间模式怎么关闭
我的世界蜜蜂怎么养
怎么撬锁
空调制热怎么调
宝宝脸上长湿疹怎么办
电脑怎么一键还原系统
群公告怎么发
老庙黄金怎么样
上菱冰箱怎么样
进京证怎么办
猜你喜欢
牛排怎么吃
同房后出血是怎么回事
寄居蟹怎么养
拜字五笔怎么打
法语你好怎么说
3m净水器怎么样
学士服怎么穿
怎么看淘宝一共花了多少钱
学历和学位怎么填
苹果4怎么刷机