指南生活
首页
美食营养
手工爱好
生活家居
返回
指南生活
首页
美食营养
游戏数码
手工爱好
生活家居
健康养生
运动户外
职场理财
情感交际
母婴教育
时尚美容
知识问答
生活知识
生活百科
搜索
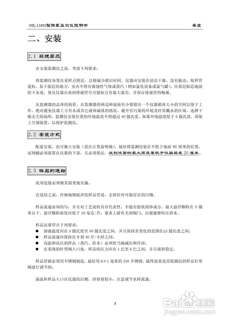
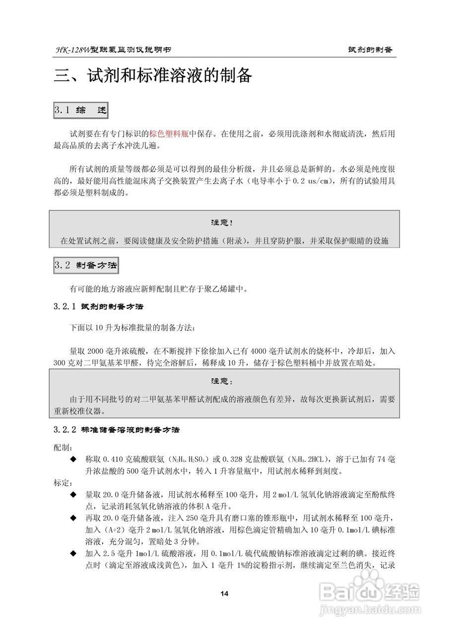
HK-128W型联氨监测仪使用说明书:[2]
2026-03-31 11:57:06
本篇为《HK-128W型联氨监测仪使用说明书》,主要介绍该产品的使用方法以及常见故障解决方案。
(共篇)
上一篇:
|
下一篇:
声明:
本网站引用、摘录或转载内容仅供网站访问者交流或参考,不代表本站立场,如存在版权或非法内容,请联系站长删除,联系邮箱:site.kefu@qq.com。
相关推荐
HK-128W型联氨监测仪使用说明书:[3]
阅读量:38
使用说明书封面怎么做
阅读量:63
HK-128W型联氨监测仪使用说明书:[4]
阅读量:169
HK-128W型联氨监测仪使用说明书:[1]
阅读量:92
HK-328W型pH分析仪说明书:[3]
阅读量:143
猜你喜欢
永垂不朽的意思
传承的意思
收官是什么意思
certainly是什么意思
独立学院是什么意思
竹笋的功效与作用
什么样的女人有福气
什么牌子的净水器最好
eva是什么意思
乐山有什么好玩的地方
猜你喜欢
南昌有什么好吃的
酵母菌属于什么生物
什么药养胃
什么是微课程
孕妇dha什么牌子好
feed是什么意思翻译
调侃是什么意思
wuli是什么意思
au是什么意思
fps是什么意思