指南生活
首页
美食营养
手工爱好
生活家居
返回
指南生活
首页
美食营养
游戏数码
手工爱好
生活家居
健康养生
运动户外
职场理财
情感交际
母婴教育
时尚美容
知识问答
搜索
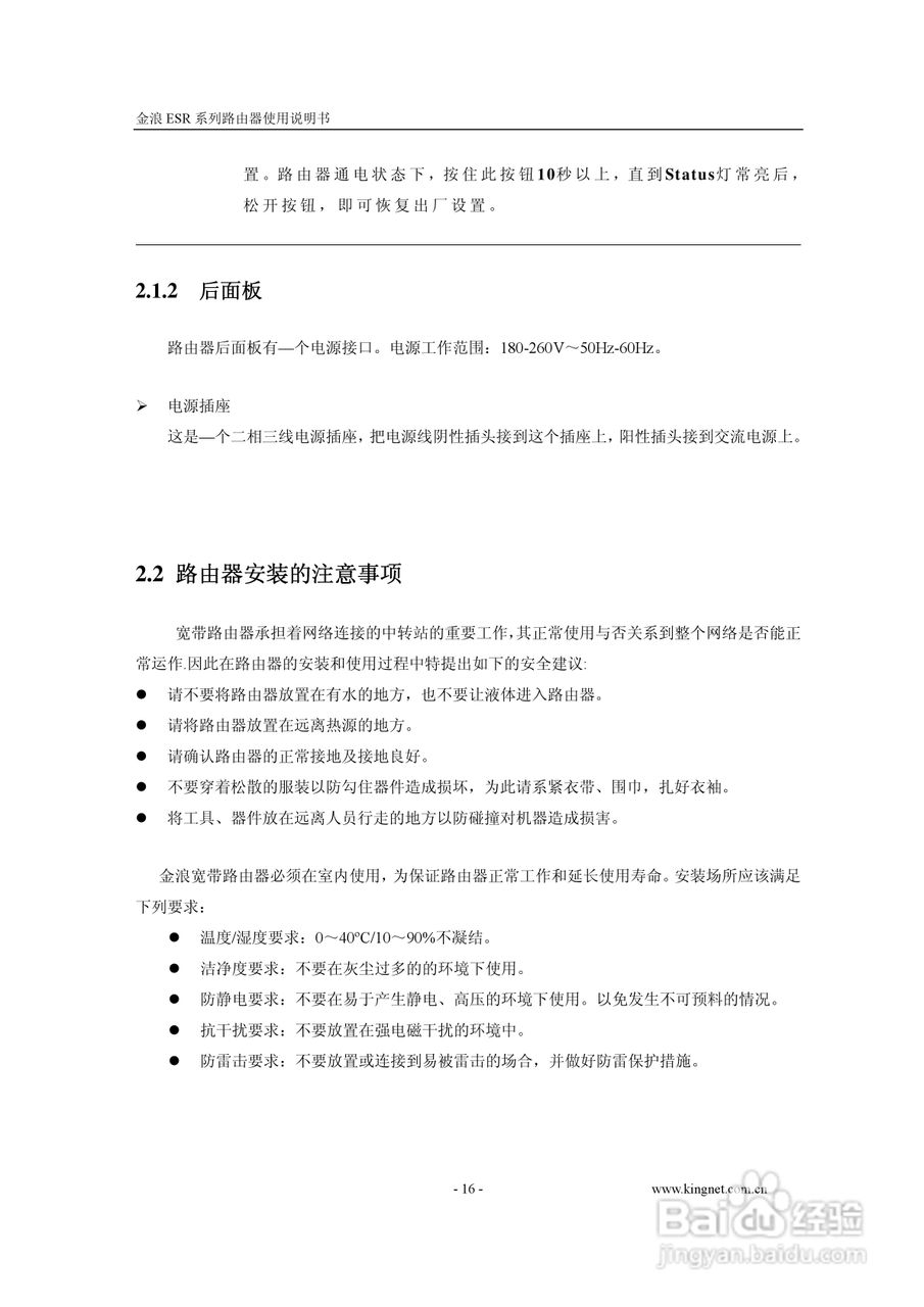
金浪ESR系列路由器使用说明书:[2]
2025-11-25 03:23:40
本篇为《金浪ESR系列路由器使用说明书》,主要介绍该产品的使用方法以及常见故障解决方案。
(共篇)
上一篇:
|
下一篇:
声明:
本网站引用、摘录或转载内容仅供网站访问者交流或参考,不代表本站立场,如存在版权或非法内容,请联系站长删除,联系邮箱:site.kefu@qq.com。
相关推荐
金浪ESR系列路由器使用说明书:[3]
阅读量:122
金浪ESR系列路由器使用说明书:[6]
阅读量:31
金浪ESR-4200路由器使用说明书:[7]
阅读量:68
金浪ESR-4200路由器使用说明书:[6]
阅读量:53
路由器如何使用
阅读量:113
猜你喜欢
水密码适合什么年龄
科技是什么
两个石念什么
necessary是什么意思
维生素e祛痘印
黑鱼养殖技术
男士运动鞋
运动会活动方案
什么叫安全期
脚后跟干裂是什么原因
猜你喜欢
ordinary是什么意思
当之无愧什么意思
想不到这一生到底是图什么求歌名
熟视无睹是什么意思
zone是什么意思
pn是什么意思
八月初八是什么星座
运动会演讲稿
复合维生素b片
什么是房改房