指南生活
首页
美食营养
手工爱好
生活家居
返回
指南生活
首页
美食营养
游戏数码
手工爱好
生活家居
健康养生
运动户外
职场理财
情感交际
母婴教育
时尚美容
知识问答
生活知识
生活百科
搜索
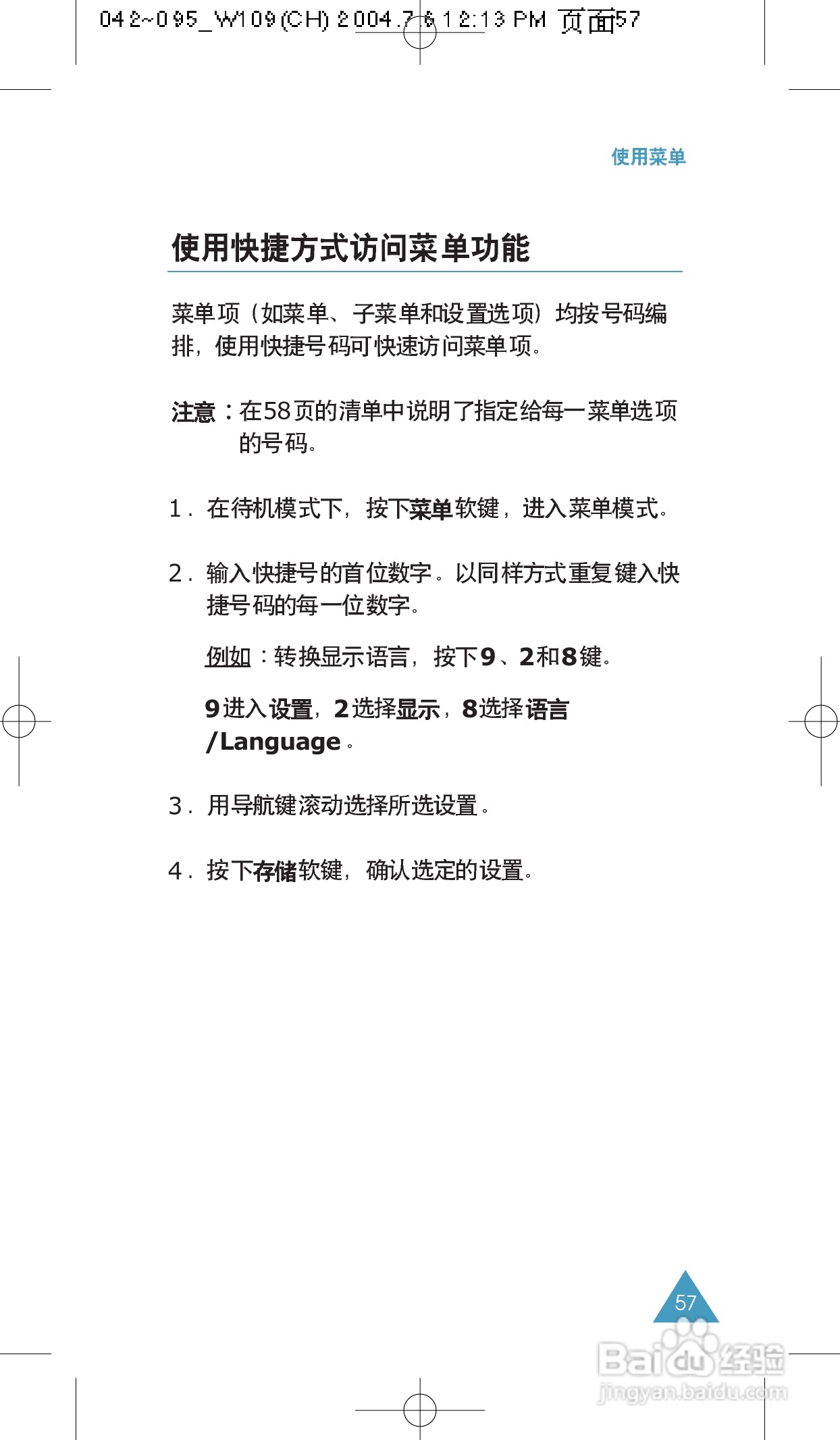
三星SCH-W109手机使用说明书:[6]
2026-05-04 02:23:52
(共篇)
上一篇:
|
下一篇:
声明:
本网站引用、摘录或转载内容仅供网站访问者交流或参考,不代表本站立场,如存在版权或非法内容,请联系站长删除,联系邮箱:site.kefu@qq.com。
相关推荐
三星SCH-W109手机使用说明书:[20]
阅读量:57
三星SCH-W109手机使用说明书:[15]
阅读量:177
手机6g和8g的区别
阅读量:174
手机如何查看已连接wifi的密码
阅读量:109
手机如何登陆网页电脑版淘宝
阅读量:178
猜你喜欢
口蘑怎么做好吃
不按规定停车怎么处罚
肺结核怎么检查
牙痛怎么办
502胶水怎么去除
维修基金怎么算
钝角三角形的高怎么画
长方形的体积怎么算
银行卡丢了怎么办
牙齿黄怎么办
猜你喜欢
支付宝的钱怎么转到银行卡
怎么提升学历
竹笋怎么做好吃
怎么用u盘重装系统
貂皮大衣怎么挑选
气血亏虚怎么调理
跖疣怎么读
信用卡不用了怎么注销
合理化建议怎么写
macan怎么读