指南生活
首页
美食营养
手工爱好
生活家居
返回
指南生活
首页
美食营养
游戏数码
手工爱好
生活家居
健康养生
运动户外
职场理财
情感交际
母婴教育
时尚美容
知识问答
生活知识
生活百科
搜索
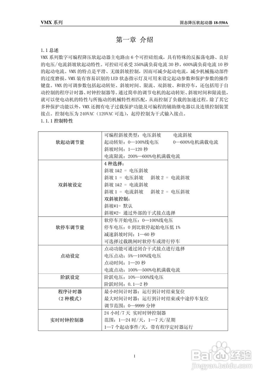
摩托托尼VMX软起动器中文说明书:[1]
2026-04-22 17:07:43
本篇为《摩托托尼VMX软起动器中文说明书》,主要介绍该产品的使用方法以及常见故障解决方案。
(共篇)
下一篇:
声明:
本网站引用、摘录或转载内容仅供网站访问者交流或参考,不代表本站立场,如存在版权或非法内容,请联系站长删除,联系邮箱:site.kefu@qq.com。
相关推荐
摩托托尼VMX软起动器中文说明书:[5]
阅读量:162
摩托托尼VMX软起动器中文说明书:[8]
阅读量:74
摩托托尼XLD软起动器中文说明书:[6]
阅读量:25
摩托托尼XLD软起动器中文说明书:[4]
阅读量:140
摩托车怠速如何调整
阅读量:115
猜你喜欢
马冬梅什么意思
什么木头做家具好
校服里面穿什么好看
周道如砥的意思
什么是弱碱性水
爱不释手的释是什么意思
什么牌子的电烤箱好
聚拢的意思
什么是高效课堂教学
高考霸气祝福语八个字
猜你喜欢
闰年是什么意思
清洁度三度是什么意思
代理服务器什么意思
长草是什么意思
小便短赤是什么意思
成交额是什么意思
什么动漫很黄
customer是什么意思
cest la vie什么意思
confident是什么意思