指南生活
首页
美食营养
手工爱好
生活家居
返回
指南生活
首页
美食营养
游戏数码
手工爱好
生活家居
健康养生
运动户外
职场理财
情感交际
母婴教育
时尚美容
知识问答
搜索
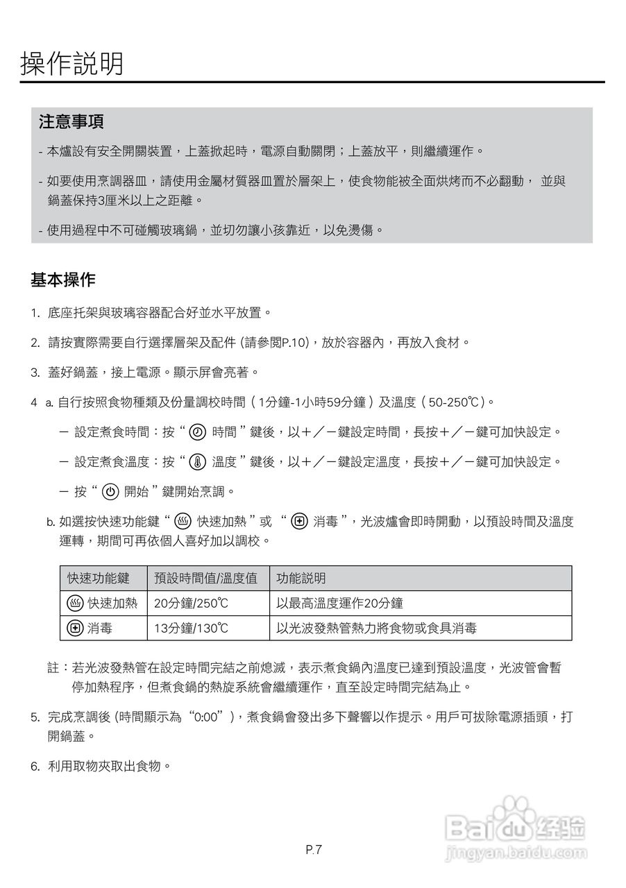
德国宝CKY-288光波万能煮食锅使用说明书:[1]
2025-11-22 11:11:23
(共篇)
下一篇:
声明:
本网站引用、摘录或转载内容仅供网站访问者交流或参考,不代表本站立场,如存在版权或非法内容,请联系站长删除,联系邮箱:site.kefu@qq.com。
相关推荐
德国宝CKY-288光波万能煮食锅使用说明书:[3]
阅读量:149
德国宝CKY-288光波万能煮食锅使用说明书:[2]
阅读量:91
德国宝CKY-788光波万能煮食锅使用说明书:[3]
阅读量:66
德国宝CKY-788光波万能煮食锅使用说明书:[2]
阅读量:130
德国宝CKY-788光波万能煮食锅使用说明书:[1]
阅读量:137
猜你喜欢
手机收藏夹在什么位置
慵懒的意思
硝化细菌什么牌子好
考b2驾照有什么要求
学无止境的意思
不解之谜的意思
only的意思
马后炮的意思
什么石头有收藏价值
小孩奶粉什么牌子好
猜你喜欢
高速什么时候免费通行
廉洁的意思
抽烟机什么牌子的好
桂林什么季节去最好
program files是什么意思
1953年属什么生肖
墓志铭是什么意思
璀璨夺目的意思
假唱是什么意思
dnf天界徽章有什么用