指南生活
首页
美食营养
手工爱好
生活家居
返回
指南生活
首页
美食营养
游戏数码
手工爱好
生活家居
健康养生
运动户外
职场理财
情感交际
母婴教育
时尚美容
知识问答
生活知识
生活百科
搜索
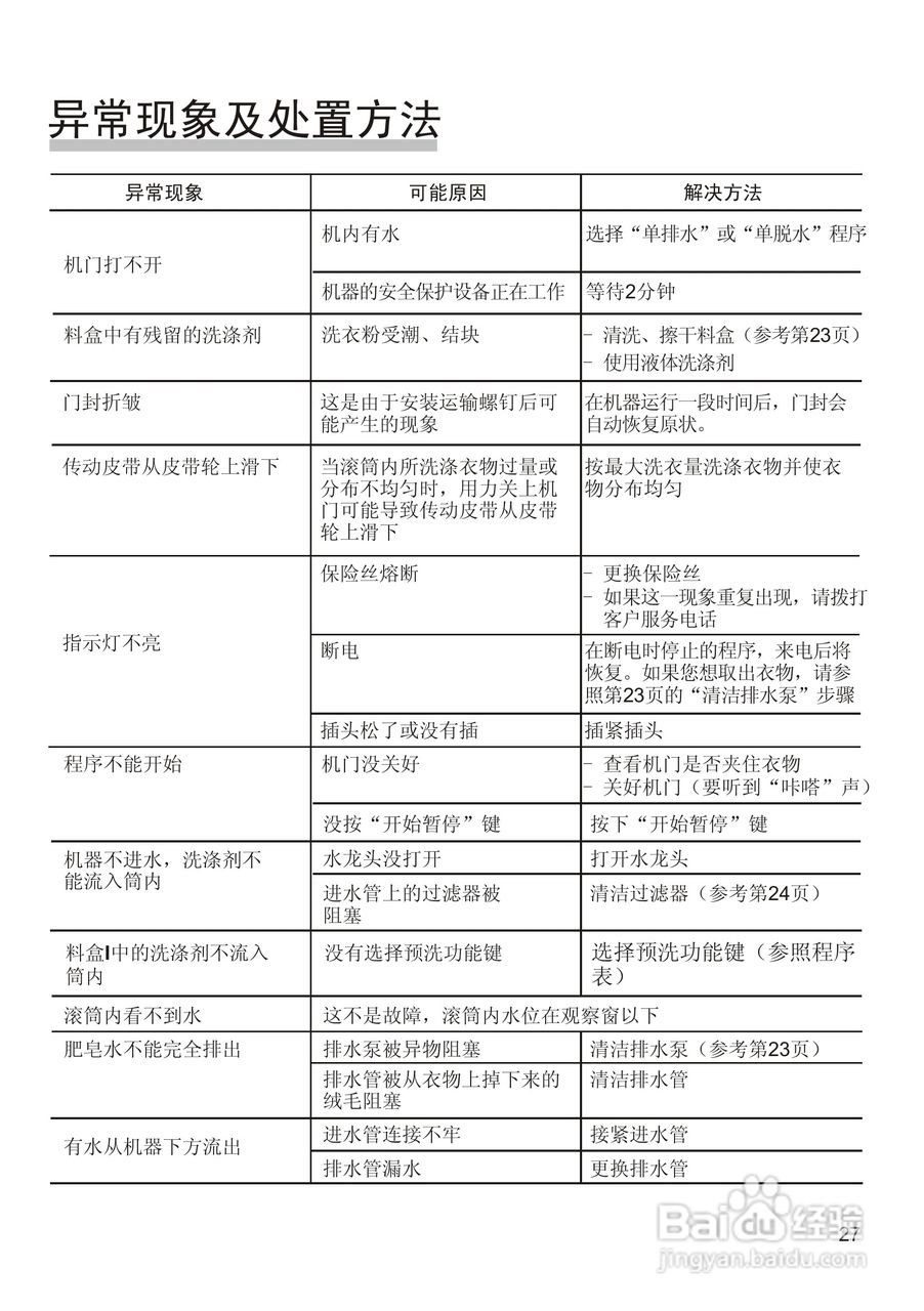
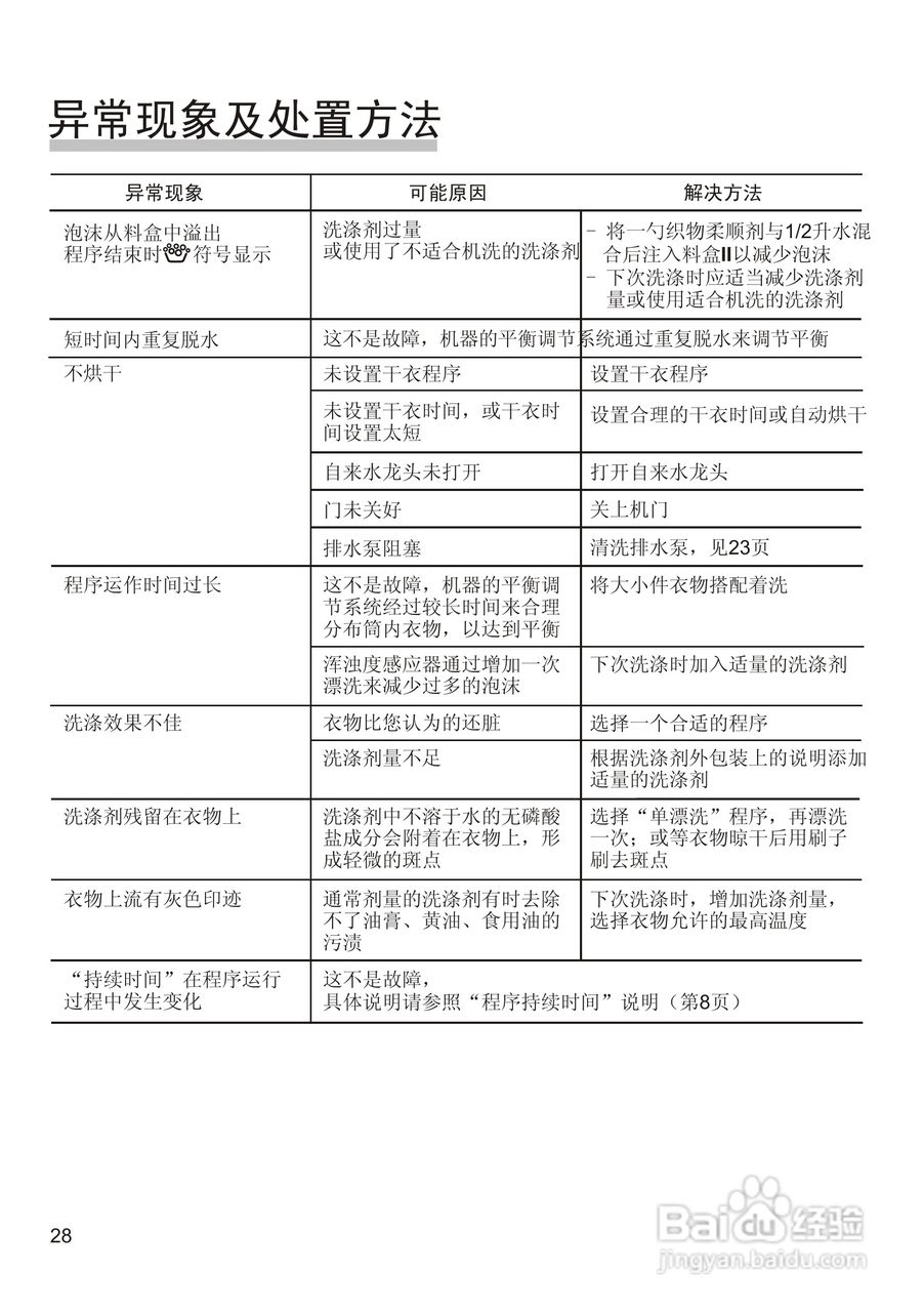
西门子XQG52-7225洗衣机使用说明书:[3]
2026-04-23 06:14:24
(共篇)
上一篇:
|
下一篇:
声明:
本网站引用、摘录或转载内容仅供网站访问者交流或参考,不代表本站立场,如存在版权或非法内容,请联系站长删除,联系邮箱:site.kefu@qq.com。
相关推荐
西门子WD7225洗衣机使用说明书:[3]
阅读量:81
西门子WD7225洗衣机使用说明书:[1]
阅读量:112
西门子WM605洗衣机说明书:[3]
阅读量:115
西门子洗衣机怎么用
阅读量:73
西门子WM2165 洗衣机说明书:[3]
阅读量:125
猜你喜欢
佳能6d配什么镜头
给老公的生日祝福语
上兵伐谋的意思
胜券在握的意思
板楼是什么意思
自由作文写什么好
气功师用什么武器
分庭抗礼的意思
波澜不惊的意思
ago是什么意思
猜你喜欢
变化莫测的意思
婴幼儿补钙什么牌子好
chanel是什么意思
春蚕象征什么
给男友送什么礼物好
1069是什么意思
flux是什么意思
熔断机制什么意思
无可置疑的意思
什么汽车性价比高