指南生活
首页
美食营养
手工爱好
生活家居
返回
指南生活
首页
美食营养
游戏数码
手工爱好
生活家居
健康养生
运动户外
职场理财
情感交际
母婴教育
时尚美容
知识问答
生活知识
搜索
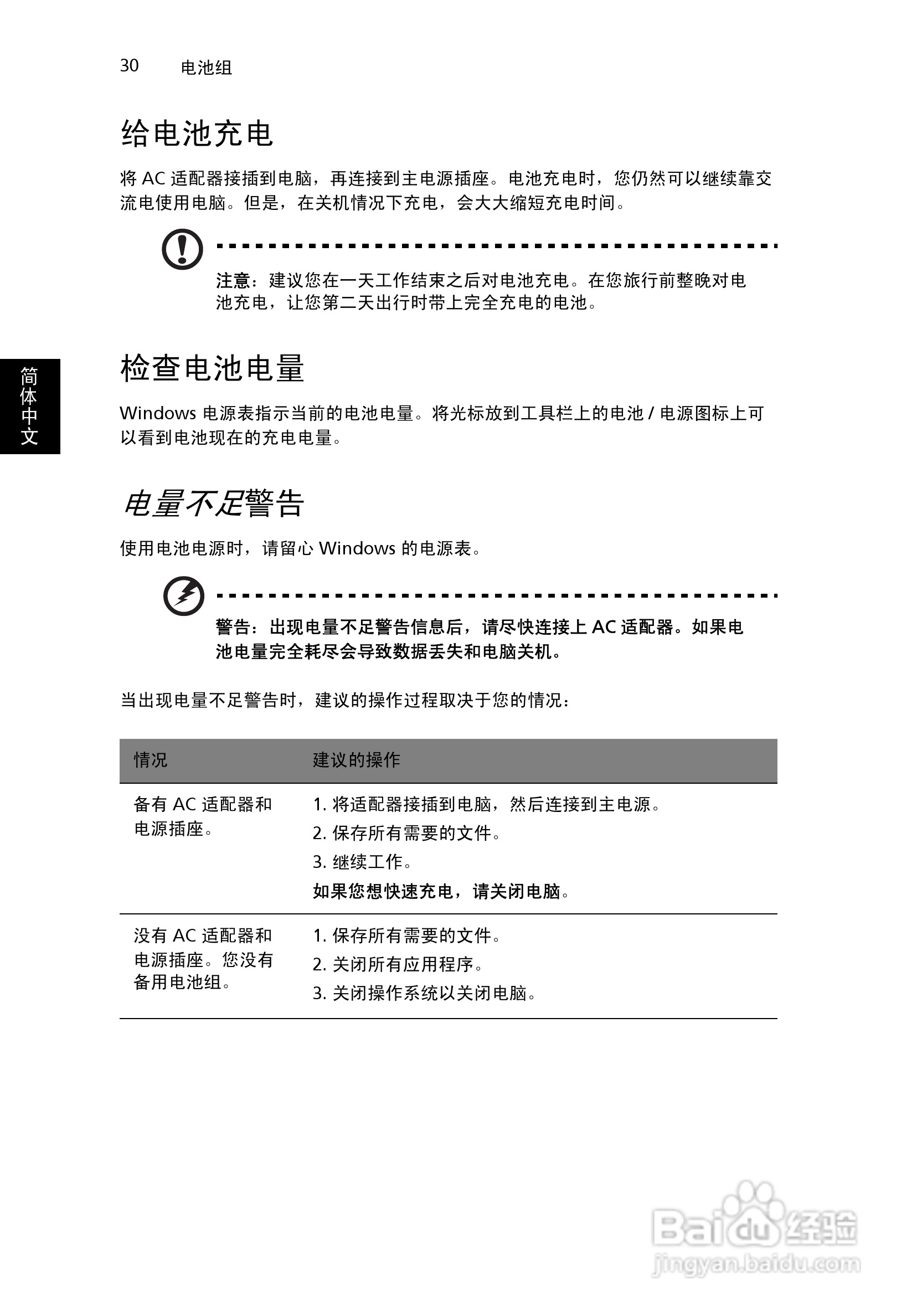
宏基ICONIA TAB W500笔记本电脑使用说明书:[5]
2025-12-05 11:51:11
本篇为《宏基ICONIA TAB W500笔记本电脑使用说明书》,主要介绍该产品的使用方法以及常见故障解决方案。
(共篇)
上一篇:
|
下一篇:
声明:
本网站引用、摘录或转载内容仅供网站访问者交流或参考,不代表本站立场,如存在版权或非法内容,请联系站长删除,联系邮箱:site.kefu@qq.com。
相关推荐
宏基ICONIA TAB W500笔记本电脑使用说明书:[1]
阅读量:48
宏基ICONIA TAB A500笔记本电脑使用说明书:[5]
阅读量:67
宏基ICONIA TAB A500笔记本电脑使用说明书:[7]
阅读量:114
宏基ICONIA TAB A500笔记本电脑使用说明书:[6]
阅读量:170
笔记本电脑如何连接wifi
阅读量:161
猜你喜欢
溯怎么读
演讲稿怎么写
泰拉瑞亚火星人入侵怎么召唤
台铃电动车怎么样
锦湖轮胎质量怎么样
ps怎么去水印
qq怎么刷赞
分数除法怎么算
怎么玩
亲人去世怎么安慰
猜你喜欢
请病假工资怎么算
安全模式怎么进
小便出血是怎么回事
申通快递怎么样
平衡车怎么玩
because怎么读
怎么减肚子
august怎么读
茄子怎么做好吃又简单
怎么系领带