指南生活
首页
美食营养
手工爱好
生活家居
返回
指南生活
首页
美食营养
游戏数码
手工爱好
生活家居
健康养生
运动户外
职场理财
情感交际
母婴教育
时尚美容
知识问答
生活知识
生活百科
搜索
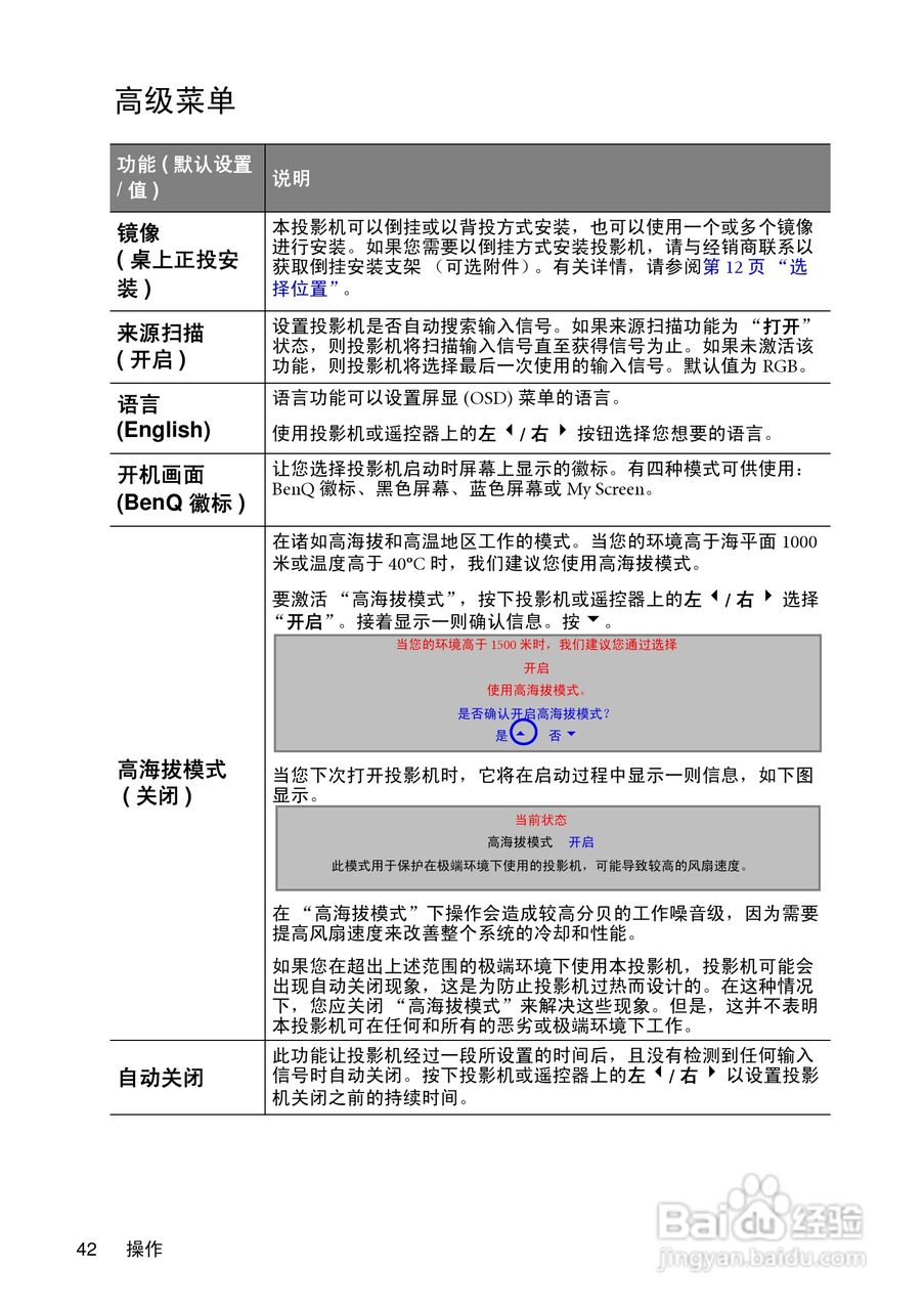
明基MP620c投影仪使用说明书:[5]
2026-04-18 18:16:20
本篇为《明基MP620c投影仪使用说明书》,主要介绍该产品的使用方法以及常见故障解决方案。
(共篇)
上一篇:
|
下一篇:
声明:
本网站引用、摘录或转载内容仅供网站访问者交流或参考,不代表本站立场,如存在版权或非法内容,请联系站长删除,联系邮箱:site.kefu@qq.com。
相关推荐
明基MP620c投影仪使用说明书:[6]
阅读量:59
投影仪的画面比例怎么调整
阅读量:121
明基MP620c投影仪使用说明书:[7]
阅读量:72
明基MP611c投影仪使用说明书:[5]
阅读量:139
明基MP622c投影仪使用说明书:[5]
阅读量:165
猜你喜欢
什么的居里夫人
辰时属什么
小学生语文知识大全
粳米的功效与作用
小学运动会总结
浮萍的功效与作用
1950年属什么
鬼子姜的功效与作用
四什么八什么成语
知识社区
猜你喜欢
带小孩能做什么工作
对比的作用
交通安全知识图片
糯米的功效与作用
橘子不能和什么一起吃
什么是正太
小米的功效与作用
网络知识竞赛
双鱼女和什么座最配
习网安全知识竞赛入口