指南生活
首页
美食营养
手工爱好
生活家居
返回
指南生活
首页
美食营养
游戏数码
手工爱好
生活家居
健康养生
运动户外
职场理财
情感交际
母婴教育
时尚美容
知识问答
生活知识
搜索
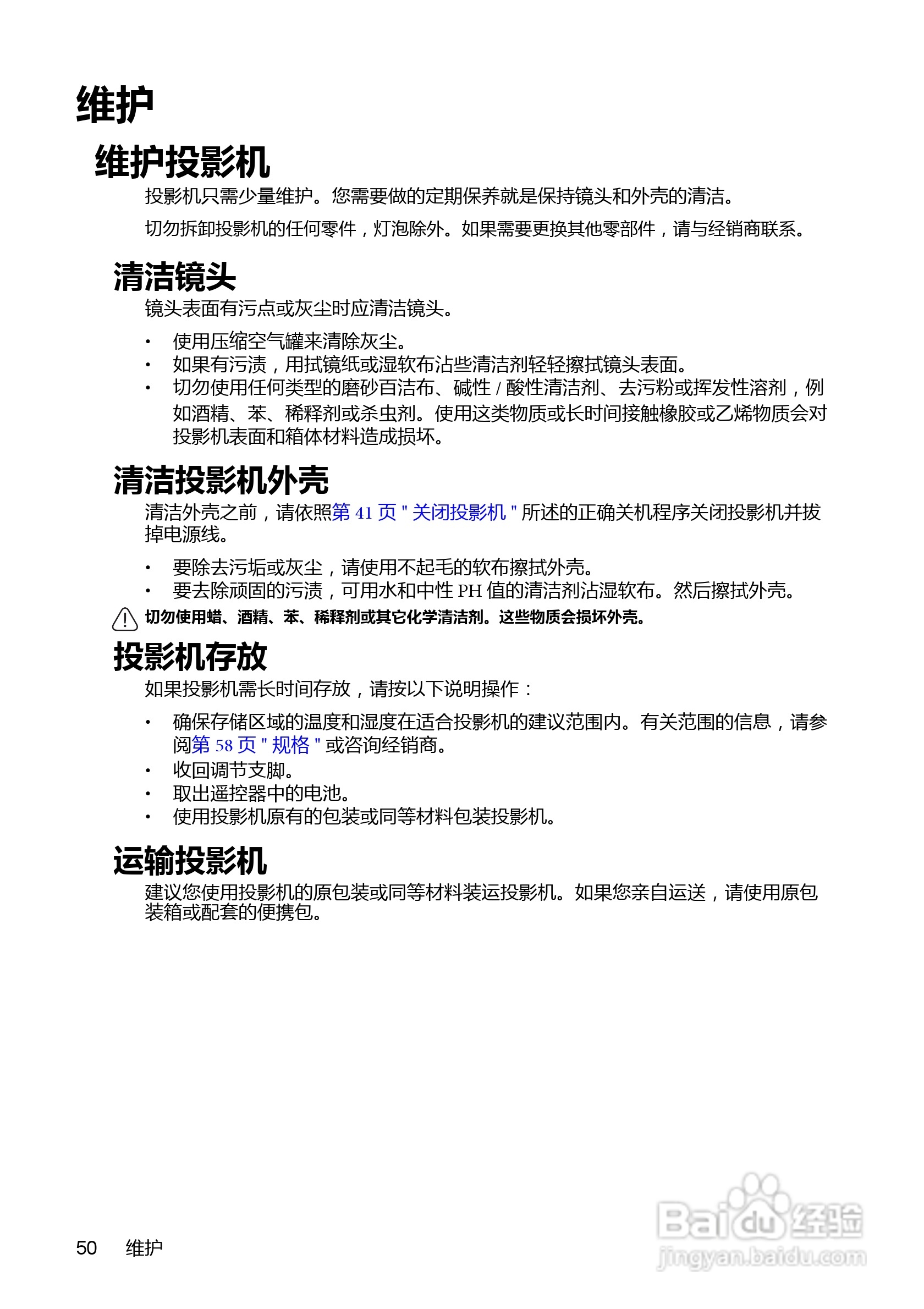
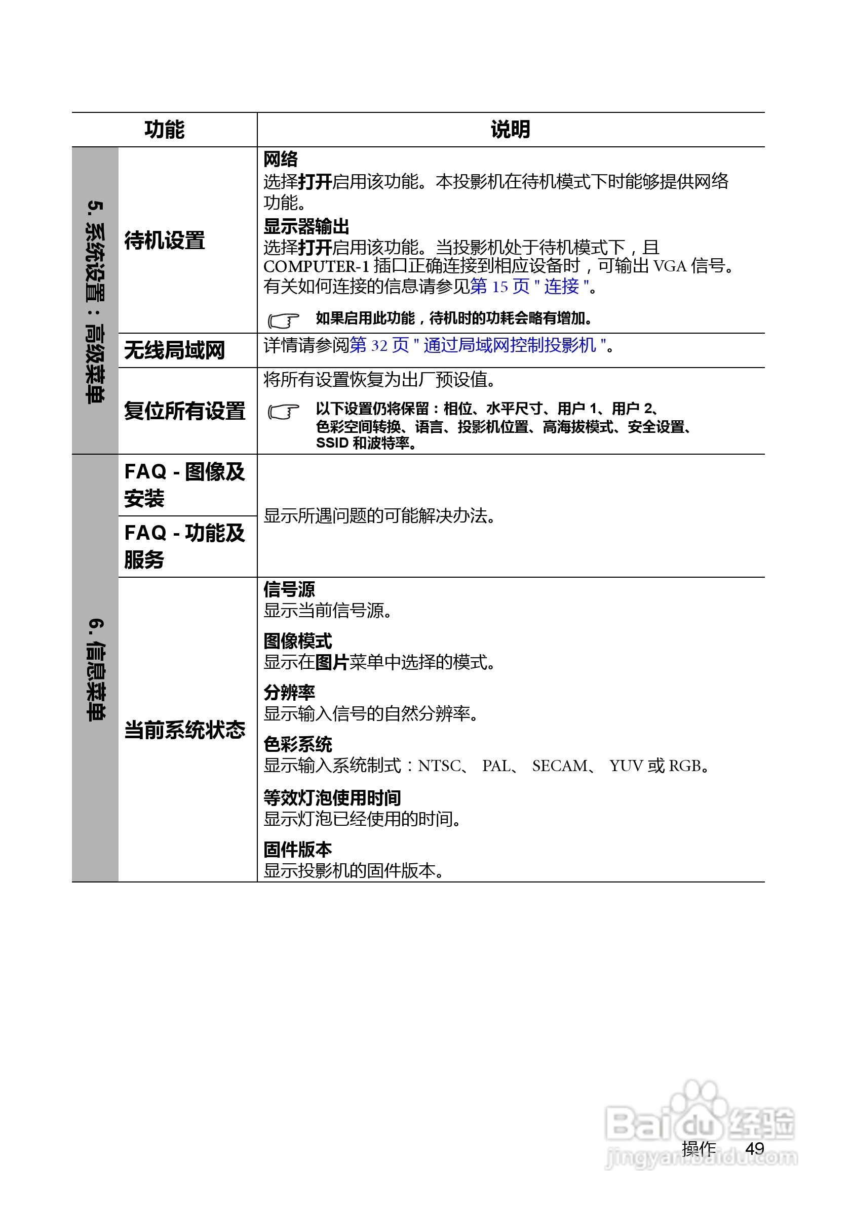
明基MS612ST投影机使用说明书:[5]
2025-12-20 12:27:47
本篇为《明基MS612ST投影机使用说明书》,主要介绍该产品的使用方法以及常见故障解决方案。
(共篇)
上一篇:
|
下一篇:
声明:
本网站引用、摘录或转载内容仅供网站访问者交流或参考,不代表本站立场,如存在版权或非法内容,请联系站长删除,联系邮箱:site.kefu@qq.com。
相关推荐
明基MS612ST投影机使用说明书:[7]
阅读量:32
搭建3D家庭影院四步骤
阅读量:57
明基MS612ST投影机使用说明书:[4]
阅读量:171
百度影棒2S手机安装应用方法
阅读量:142
如何直接在猫盘上加密文件,防止泄露。
阅读量:45
猜你喜欢
得到的反义词是什么
小学运动会加油稿
维生素b12功能与作用
什么是相思病
wool是什么意思
维生素e可以直接涂在脸上吗
古朴典雅是什么意思
圈地运动
小女人是什么意思
tmp文件是什么
猜你喜欢
魅力的意思是什么
金城武姓什么
防不胜防是什么意思
小学生运动会广播稿
襁褓是什么意思
黄瓜咸菜的腌制方法
缅怀是什么意思
mt什么意思
云淡风轻是什么意思
霸王硬上弓是什么意思