指南生活
首页
美食营养
手工爱好
生活家居
返回
指南生活
首页
美食营养
游戏数码
手工爱好
生活家居
健康养生
运动户外
职场理财
情感交际
母婴教育
时尚美容
知识问答
生活知识
生活百科
搜索
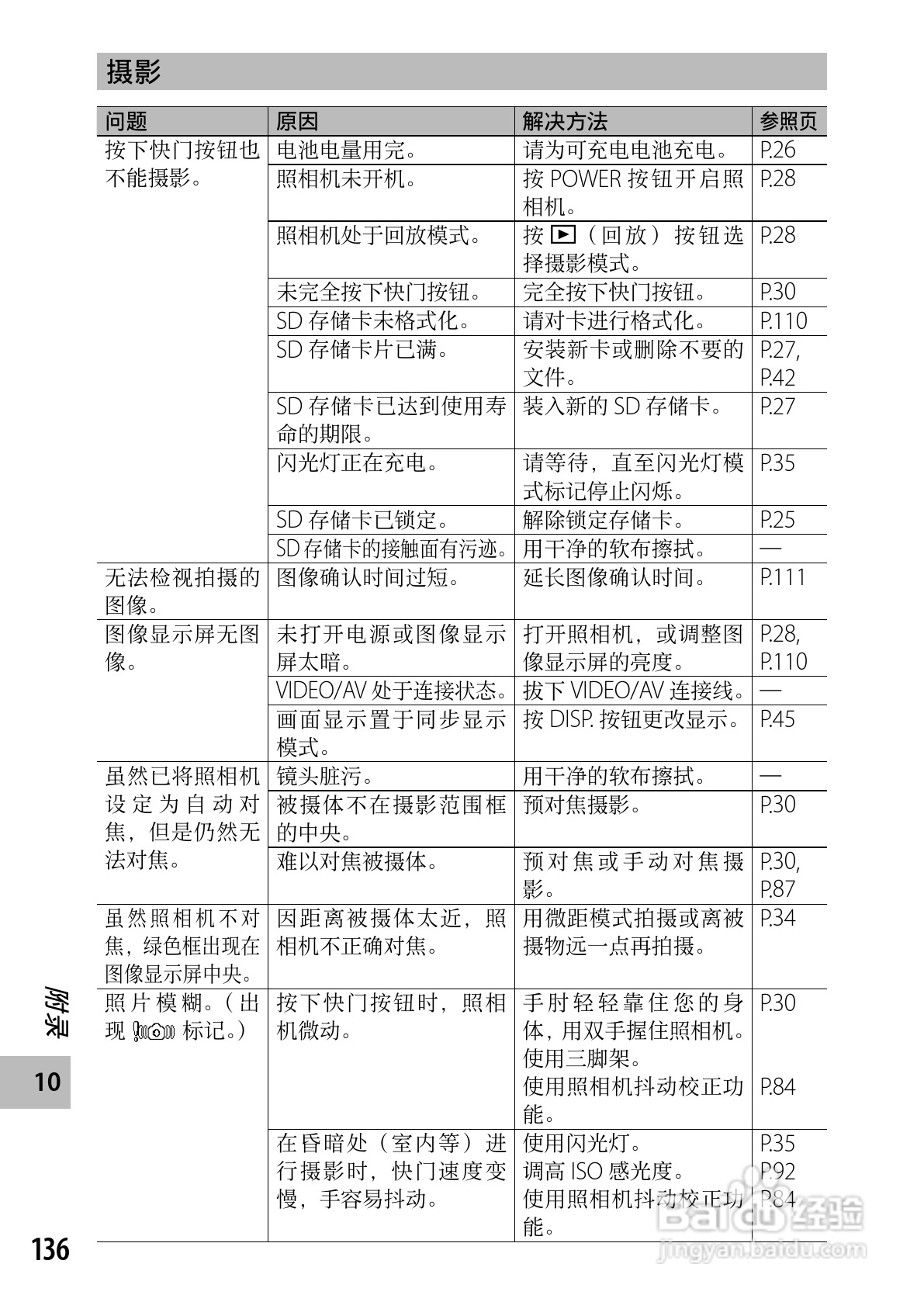
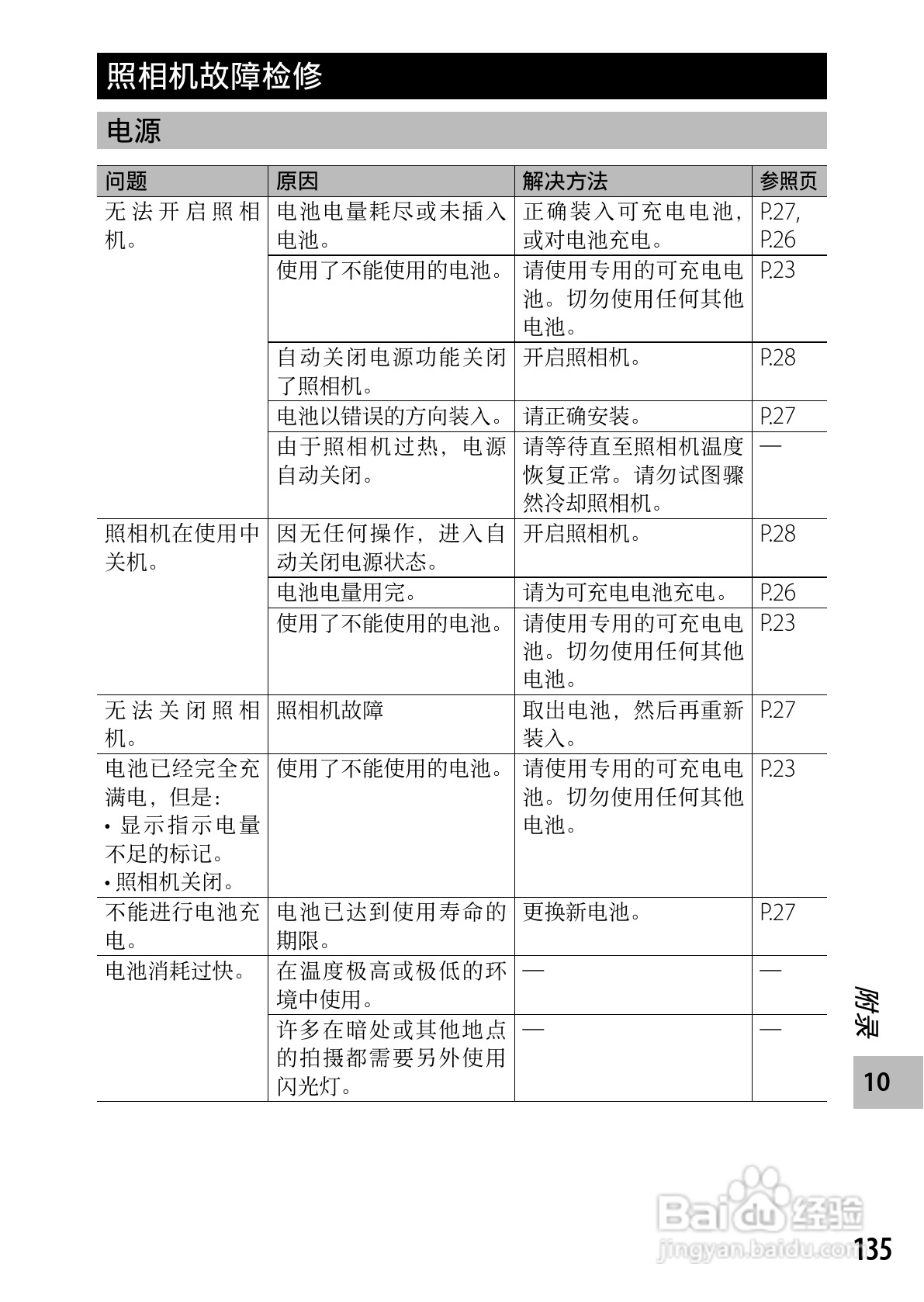
理光CX5数码相机说明书:[14]
2026-05-28 12:33:56
本篇为《理光CX5数码相机说明书》,主要介绍该产品的使用方法以及常见故障解决方案。
(共篇)
上一篇:
|
下一篇:
声明:
本网站引用、摘录或转载内容仅供网站访问者交流或参考,不代表本站立场,如存在版权或非法内容,请联系站长删除,联系邮箱:site.kefu@qq.com。
相关推荐
理光CX5数码相机说明书:[13]
阅读量:61
理光CX5数码相机说明书:[9]
阅读量:183
数码相机fe-350wide使用说明
阅读量:177
数码相机如何设置拍得清晰不会模糊
阅读量:184
数码相机购买有什么指南
阅读量:154
猜你喜欢
怎么判断是上火流鼻血
first怎么读
美国为什么打伊拉克
怎么去除黑眼圈
如懿为什么不原谅海兰
自制豆腐乳的做法
海参怎么做
梼杌怎么读
胖头鱼的家常做法
晌怎么读
猜你喜欢
开塞露怎么用
肺部结节是怎么回事
汽车为什么要换机油
狼人杀怎么玩法介绍
辣椒炒肉的家常做法
日本为什么停止种植牙
蓝牙耳机怎么连接手机
牛肉包子馅的做法
无线耳机怎么用
都是怎么被骗走第一次的