指南生活
首页
美食营养
手工爱好
生活家居
返回
指南生活
首页
美食营养
游戏数码
手工爱好
生活家居
健康养生
运动户外
职场理财
情感交际
母婴教育
时尚美容
知识问答
生活知识
搜索
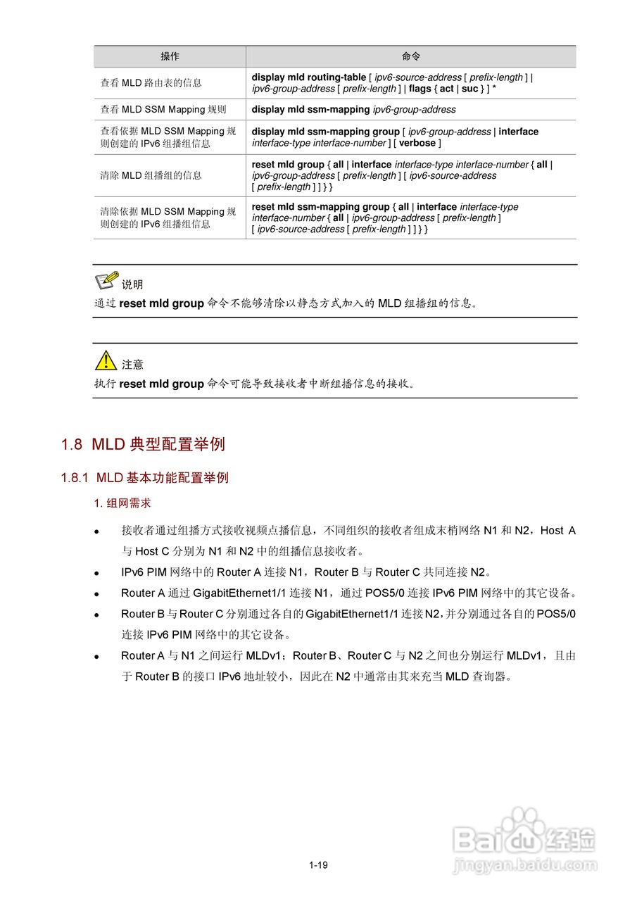
H3C SR6600路由器用户手册:[198]
2025-12-04 03:37:55
本篇为《H3C SR6600路由器用户手册》,主要介绍该产品的使用方法以及常见故障解决方案。
(共篇)
上一篇:
|
下一篇:
声明:
本网站引用、摘录或转载内容仅供网站访问者交流或参考,不代表本站立场,如存在版权或非法内容,请联系站长删除,联系邮箱:site.kefu@qq.com。
相关推荐
H3C SR6600路由器用户手册:[189]
阅读量:155
H3C SR6600路由器用户手册:[127]
阅读量:166
H3C SR6600路由器用户手册:[206]
阅读量:27
路由器如何使用
阅读量:116
路由器上的los红灯闪是什么意思
阅读量:156
猜你喜欢
命宫是什么意思
2月24日是什么星座
微薄是什么意思
车震是什么意思
适时四驱是什么意思
wap是什么意思
3c是什么意思
现在是什么季节
举措是什么意思
大象的耳朵像什么
猜你喜欢
2月20日是什么星座
8月14日是什么节日
什么是法律
热病是什么病
show是什么意思
超敏c反应蛋白高说明什么
8月5日是什么星座
zw是什么意思
免贵姓是什么意思
教资成绩什么时候出