rml电动执行机构使用说明书:[1]
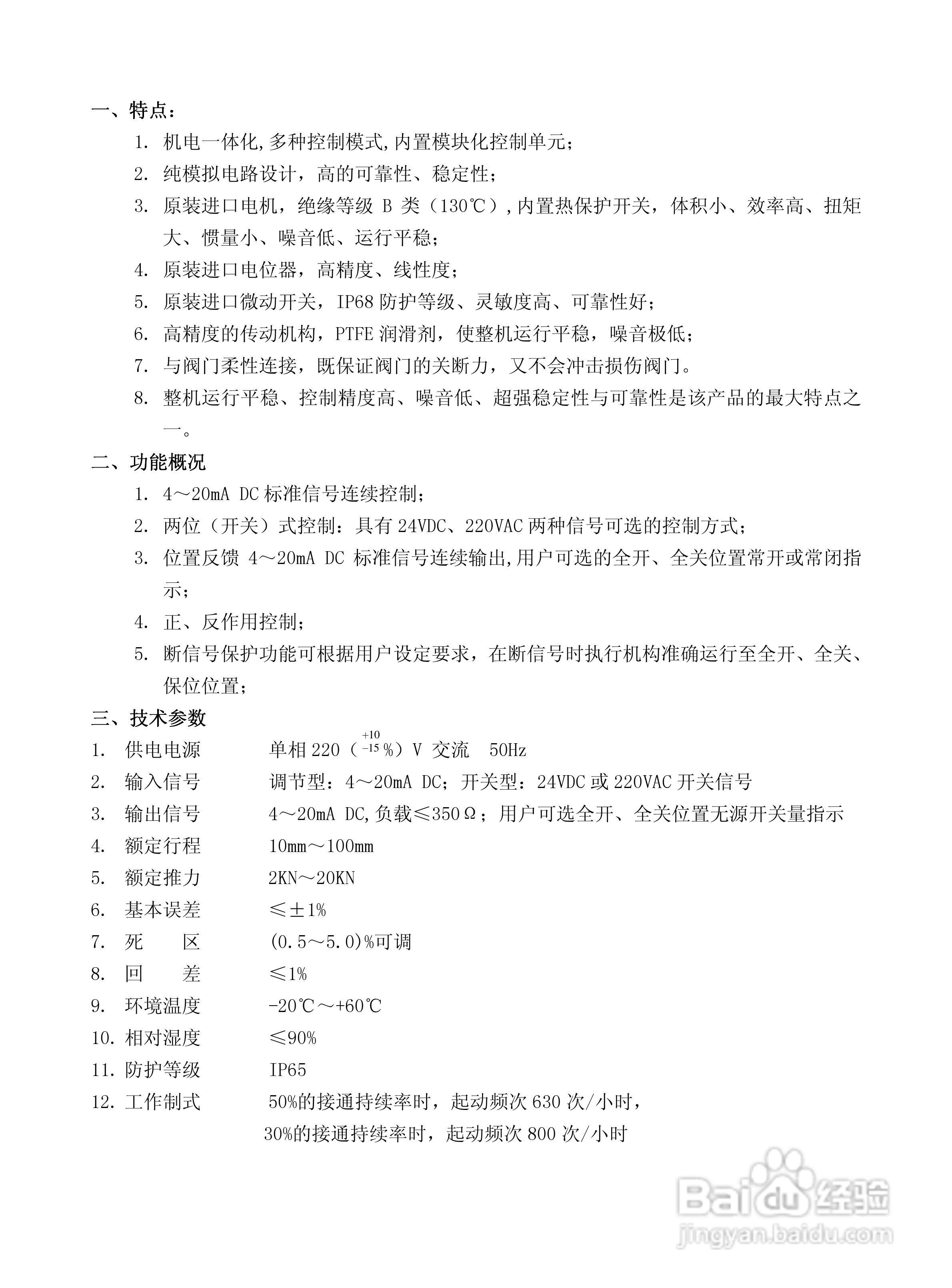
本篇为《rml电动执行机构使用说明书》,主要介绍该产品的使用方法以及常见故障解决方案。
![rml电动执行机构使用说明书:[1]](https://exp-picture.cdn.bcebos.com/562787cf02532f635c16d983699147e832e05c28.jpg)
![rml电动执行机构使用说明书:[1]](https://exp-picture.cdn.bcebos.com/d695563104ebf6a7d19cbb9effee1c324a184f28.jpg)
![rml电动执行机构使用说明书:[1]](https://exp-picture.cdn.bcebos.com/27725684cde34b2ccc7d42ca0d0e7c75e4f44328.jpg)
![rml电动执行机构使用说明书:[1]](https://exp-picture.cdn.bcebos.com/732a12e265e7340fc3eb2d9635b9763e20c2b428.jpg)
![rml电动执行机构使用说明书:[1]](https://exp-picture.cdn.bcebos.com/b1454a1bd10ff226ba0908bb9c99e92abbb8a428.jpg)
![rml电动执行机构使用说明书:[1]](https://exp-picture.cdn.bcebos.com/07c98f2ca5cadce858db3949fcf7980e5e209528.jpg)
![rml电动执行机构使用说明书:[1]](https://exp-picture.cdn.bcebos.com/2184380f8835dd8a8f4d7cb203013870d4418728.jpg)
![rml电动执行机构使用说明书:[1]](https://exp-picture.cdn.bcebos.com/a749bb0f94fc508c7b5dfe4d01775ddd894cfd28.jpg)
![rml电动执行机构使用说明书:[1]](https://exp-picture.cdn.bcebos.com/e6ae36066b0192ddd8d38f461a87031c98c0f028.jpg)
![rml电动执行机构使用说明书:[1]](https://exp-picture.cdn.bcebos.com/a9338a1fbee434da07cd7396f271fe1d97d8e428.jpg)
声明:本网站引用、摘录或转载内容仅供网站访问者交流或参考,不代表本站立场,如存在版权或非法内容,请联系站长删除,联系邮箱:site.kefu@qq.com。
阅读量:166
阅读量:54
阅读量:192
阅读量:65
阅读量:181
本篇为《rml电动执行机构使用说明书》,主要介绍该产品的使用方法以及常见故障解决方案。
![rml电动执行机构使用说明书:[1]](https://exp-picture.cdn.bcebos.com/562787cf02532f635c16d983699147e832e05c28.jpg)
![rml电动执行机构使用说明书:[1]](https://exp-picture.cdn.bcebos.com/d695563104ebf6a7d19cbb9effee1c324a184f28.jpg)
![rml电动执行机构使用说明书:[1]](https://exp-picture.cdn.bcebos.com/27725684cde34b2ccc7d42ca0d0e7c75e4f44328.jpg)
![rml电动执行机构使用说明书:[1]](https://exp-picture.cdn.bcebos.com/732a12e265e7340fc3eb2d9635b9763e20c2b428.jpg)
![rml电动执行机构使用说明书:[1]](https://exp-picture.cdn.bcebos.com/b1454a1bd10ff226ba0908bb9c99e92abbb8a428.jpg)
![rml电动执行机构使用说明书:[1]](https://exp-picture.cdn.bcebos.com/07c98f2ca5cadce858db3949fcf7980e5e209528.jpg)
![rml电动执行机构使用说明书:[1]](https://exp-picture.cdn.bcebos.com/2184380f8835dd8a8f4d7cb203013870d4418728.jpg)
![rml电动执行机构使用说明书:[1]](https://exp-picture.cdn.bcebos.com/a749bb0f94fc508c7b5dfe4d01775ddd894cfd28.jpg)
![rml电动执行机构使用说明书:[1]](https://exp-picture.cdn.bcebos.com/e6ae36066b0192ddd8d38f461a87031c98c0f028.jpg)
![rml电动执行机构使用说明书:[1]](https://exp-picture.cdn.bcebos.com/a9338a1fbee434da07cd7396f271fe1d97d8e428.jpg)