指南生活
首页
美食营养
手工爱好
生活家居
返回
指南生活
首页
美食营养
游戏数码
手工爱好
生活家居
健康养生
运动户外
职场理财
情感交际
母婴教育
时尚美容
知识问答
生活知识
搜索
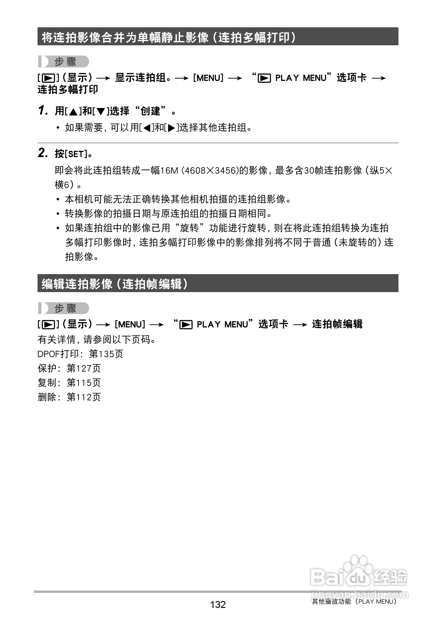
卡西欧 EX-ZR410数码相机说明书:[14]
2026-01-14 06:50:50
本篇为《卡西欧 EX-ZR410数码相机说明书》,主要介绍该产品的使用方法以及常见故障解决方案。
(共篇)
上一篇:
|
下一篇:
声明:
本网站引用、摘录或转载内容仅供网站访问者交流或参考,不代表本站立场,如存在版权或非法内容,请联系站长删除,联系邮箱:site.kefu@qq.com。
相关推荐
卡西欧 EX-ZR410数码相机说明书:[13]
阅读量:104
卡西欧 EX-ZR410数码相机说明书:[10]
阅读量:99
卡西欧手表怎么设置
阅读量:51
卡西欧如何设置闹钟
阅读量:171
卡西欧运动表怎么调时间
阅读量:190
猜你喜欢
share是什么意思
hcg是什么意思
痔疮应该注意什么
lion是什么意思
冰箱什么牌子性价比高
深恶痛绝的意思
捭阖是什么意思
剑走偏锋什么意思
湖南有什么旅游景点
esp是什么意思
猜你喜欢
惊魂未定的意思
容积率是什么意思
心仪是什么意思
跑路什么意思
cr是什么意思
买房子需要注意什么
岁月蹉跎是什么意思
包涵的意思
什么样的男人是好男人
冬至什么时候