指南生活
首页
美食营养
手工爱好
生活家居
返回
指南生活
首页
美食营养
游戏数码
手工爱好
生活家居
健康养生
运动户外
职场理财
情感交际
母婴教育
时尚美容
知识问答
生活知识
生活百科
搜索
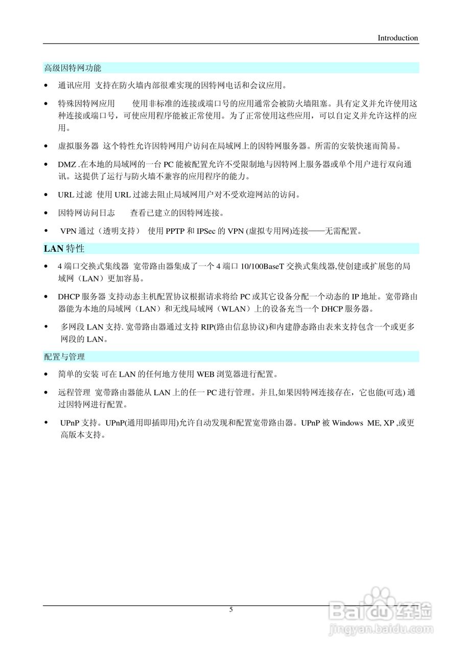
IP505SM多功能宽带路由器说明书:[1]
2026-04-24 00:23:10
本篇为《IP505SM多功能宽带路由器说明书》,主要介绍该产品的使用方法以及常见故障解决方案。
(共篇)
下一篇:
声明:
本网站引用、摘录或转载内容仅供网站访问者交流或参考,不代表本站立场,如存在版权或非法内容,请联系站长删除,联系邮箱:site.kefu@qq.com。
相关推荐
日立DZHV584E数码摄像机说明书:[3]
阅读量:53
EIC-RC20 CDMA路由使用说明书:[1]
阅读量:189
华三交换机S1505L形说明书:[3]
阅读量:58
如何启动windows的BDES服务
阅读量:54
声宝EM-46VE8105D多媒体液晶显示器说明书:[2]
阅读量:72
猜你喜欢
祁阳生活网
如何学习英语口语
淘宝助手怎么用
直播生活
雍正是怎么当上皇帝的
惠子老师的优雅生活
24k金是什么意思
欧美成年性色生活片
acura是什么车
如何叠千纸鹤
猜你喜欢
ipad如何截图
京东钱包怎么用
台湾电话怎么拨打
fashion是什么牌子
otc是什么意思
ppm是什么意思
如何判断得了抑郁症
笔记本如何连接投影仪
如何更换彩铃
95338是什么电话