指南生活
首页
美食营养
手工爱好
生活家居
返回
指南生活
首页
美食营养
游戏数码
手工爱好
生活家居
健康养生
运动户外
职场理财
情感交际
母婴教育
时尚美容
搜索
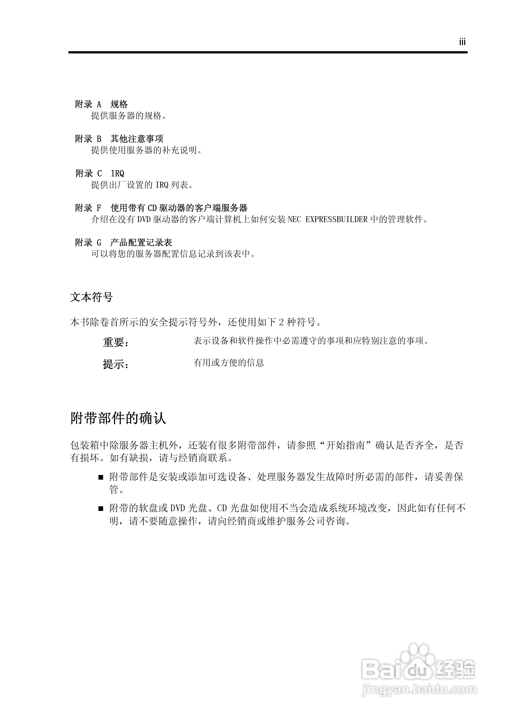
NEC N8100-1575F服务器用户手册:[1]
2025-10-25 04:18:51
本篇为《NEC N8100-1575F服务器用户手册》,主要介绍该产品的使用方法以及常见故障解决方案。
(共篇)
下一篇:
声明:
本网站引用、摘录或转载内容仅供网站访问者交流或参考,不代表本站立场,如存在版权或非法内容,请联系站长删除,联系邮箱:site.kefu@qq.com。
相关推荐
NEC N8100-1575F服务器用户手册:[39]
阅读量:151
NEC N8100-1575F服务器用户手册:[33]
阅读量:26
服务器日常维护常识
阅读量:76
服务器的作用和用途
阅读量:138
服务器上的安全数据库没有此工作站信任关系
阅读量:122
猜你喜欢
示儿古诗的意思是什么
我爱你无畏人海的拥挤是什么歌
挖坟是什么意思
曾经沧海难为水什么意思
什么是多媒体
黄鳝养殖
阴阳屏是什么
搭讪是什么意思
运动会长跑加油稿
迫不及待的意思是什么
猜你喜欢
土地出让金是什么
业余是什么意思
奥林匹克是什么
石蜡是什么
大学什么时候放寒假
什么蛇最毒
princess是什么意思
赏心悦目的意思是什么
蚂蚁森林有什么用
同等学历是什么意思