指南生活
首页
美食营养
手工爱好
生活家居
返回
指南生活
首页
美食营养
游戏数码
手工爱好
生活家居
健康养生
运动户外
职场理财
情感交际
母婴教育
时尚美容
知识问答
生活知识
生活百科
搜索
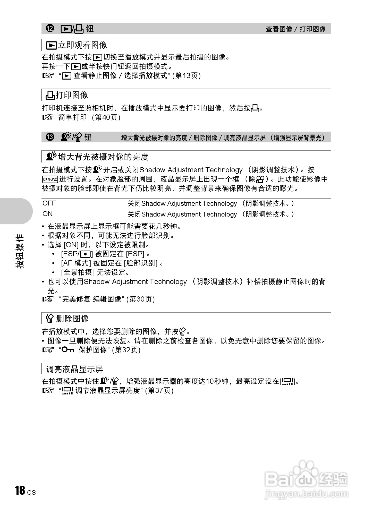
OLYMPUS数码照相机Stulus840U840使用说明书:[2]
2026-04-27 07:47:38
本篇为《OLYMPUS数码照相机Stulus840U840使用说明书》,主要介绍该产品的使用方法以及常见故障解决方案。
(共篇)
上一篇:
|
下一篇:
声明:
本网站引用、摘录或转载内容仅供网站访问者交流或参考,不代表本站立场,如存在版权或非法内容,请联系站长删除,联系邮箱:site.kefu@qq.com。
相关推荐
OLYMPUS数码照相机D-575ZOOM使用说明书:[1]
阅读量:144
OLYMPUS数码照相机C-3020ZOOM使用说明书:[5]
阅读量:190
OLYMPUS数码照相机D-150Zoom使用说明书:[3]
阅读量:160
OLYMPUS数码照相机C-360ZOOM使用说明书:[3]
阅读量:139
OLYMPUS数码照相机Stulus840U840使用说明书:[4]
阅读量:21
猜你喜欢
庞贝病是什么病
upper是什么意思
余事勿取是什么意思
7月31日是什么日子
depth是什么意思
乌鸡白凤丸什么时候吃
either是什么意思
巨细胞病毒是什么
超神是什么意思
上证指数是什么意思
猜你喜欢
什么是翘舌音
朵颐是什么意思
秋天有什么水果
属鼠和什么属相最配
坏账准备属于什么科目
pf是什么
汽车eps是什么意思
美丽诺羊毛是什么
蜥蜴人是什么梗
手机cpu是什么意思