指南生活
首页
美食营养
手工爱好
生活家居
返回
指南生活
首页
美食营养
游戏数码
手工爱好
生活家居
健康养生
运动户外
职场理财
情感交际
母婴教育
时尚美容
知识问答
生活知识
生活百科
搜索
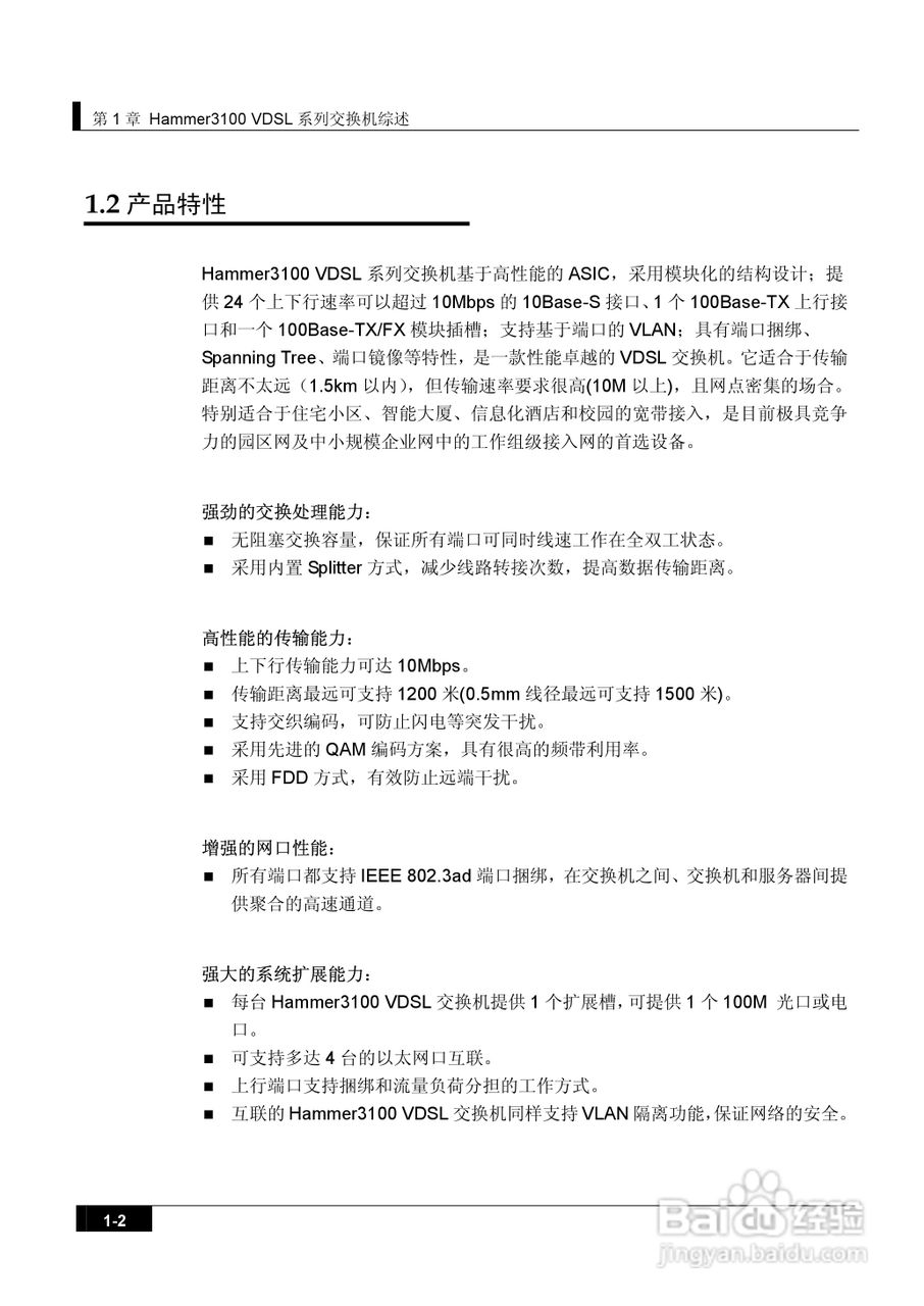
港湾网络交换机Hammer3100VDSL型说明书:[1]
2026-04-24 21:09:38
本篇为《港湾网络交换机Hammer3100VDSL型说明书》,主要介绍该产品的使用方法以及常见故障解决方案。
(共篇)
下一篇:
声明:
本网站引用、摘录或转载内容仅供网站访问者交流或参考,不代表本站立场,如存在版权或非法内容,请联系站长删除,联系邮箱:site.kefu@qq.com。
相关推荐
港湾网络交换机Hammer1024Q型说明书:[3]
阅读量:62
港湾网络交换机Hammer2E型说明书:[3]
阅读量:73
港湾网络交换机Hammer1016E型说明书:[3]
阅读量:89
港湾网络交换机Hammer3024M型说明书:[4]
阅读量:86
港湾网络交换机Hammer1008QLQR型说明书:[3]
阅读量:100
猜你喜欢
tourist是什么意思
hg是什么意思
过年送礼送什么
碧莲是什么意思
prefer是什么意思
割舍的意思
量贩式ktv是什么意思
什么是阿米巴经营
以马内利是什么意思
夕阳无限好只是近黄昏的意思
猜你喜欢
书犹药也善读之可以医愚的意思
脱颖而出是什么意思
刹车盘什么牌子好
not at all是什么意思
小娘惹是什么意思
什么牌子的冲锋衣好
风餐露宿是什么意思
嘲笑的意思
不动产登记有什么好处
兢兢业业是什么意思