指南生活
首页
美食营养
手工爱好
生活家居
返回
指南生活
首页
美食营养
游戏数码
手工爱好
生活家居
健康养生
运动户外
职场理财
情感交际
母婴教育
时尚美容
知识问答
生活知识
生活百科
搜索
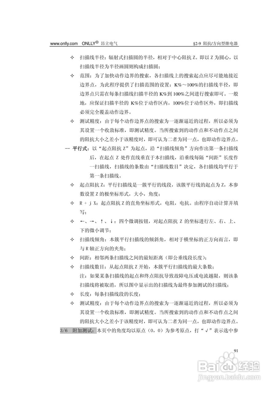
昂立ONLLY系列微机型继电保护测试系统用户手册:[10]
2026-03-25 05:07:17
本篇为《昂立ONLLY系列微机型继电保护测试系统用户手册》,主要介绍该产品的使用方法以及常见故障解决方案。
(共篇)
上一篇:
|
下一篇:
声明:
本网站引用、摘录或转载内容仅供网站访问者交流或参考,不代表本站立场,如存在版权或非法内容,请联系站长删除,联系邮箱:site.kefu@qq.com。
相关推荐
4S店常见修车陷阱及应对方法
阅读量:58
街霸对决怎么领取密令礼包
阅读量:91
不要过食辛辣食物
阅读量:121
无银三百两怎么解释
阅读量:33
欣灵HPZ96B-AV-J-M系列可编程电量测量(变送)控制仪表
阅读量:172
猜你喜欢
潜意识是什么意思
什么工作最赚钱
音节是什么意思
fight是什么意思
共鸣是什么意思
离异是什么意思
什么是梅毒
city是什么意思
坐飞机需要什么证件
签章是什么意思
猜你喜欢
400分二本军校有什么
彤是什么意思
胃出血有什么症状表现
韧性是什么意思
5g和4g有什么区别
契合是什么意思
梦见死人是什么意思
4月19日是什么星座
志同道合是什么意思
不必给我安慰何必怕我伤悲什么歌